两款红外感应洁具的电路
两款红外感应洁具的电路
现有的卫生洁具为了方便使用,同时节约用水,采用了电子感应的方式控制洁具冲洗的用水。因此,各种电子感应器也比较普遍使用在了卫生洁具中。目前卫生洁具感应器除极少数的采用超声波原理之外,都采用红外感应原理进行感应。本文介绍两种常见的红外感应洁具——自动洗手器和自动干手器。
1、红外感应洗手器
本文介绍一种由集成电路LM567为核心器件组成的红外线自动洗手器,该产品使用方便可靠,只需将手放入洗手器下,洗手器就会自动放出自来水供使用者洗手或洗涤其它物品。这种洗手器特别适合酒店、宾馆、医院等公共场所使用,能有效防止手上细菌的交叉传染,如果这种洗手器用于家庭,可使家庭的卫生设施实现自动化,省去了洗手时要拧开水龙头的麻烦,使用它可使卫生设备上一个档次,因此是一种非常明智的选择。
自动洗手器是根据红外线反射的原理,当手放在洗手器的感应区域内,红外线发射管发出的红外光经过人体的手反射到红外线接收管,将处理后的信号发送到脉冲电磁阀来控制出水系统,当手离开洗手器的感应区域内,红外光就没有反射,电磁阀自动关闭,水也就自动关闭。
1.1、工作原理图
自动洗手器的电路原理如图1所示。220V交流电路经变压器T降压,变为低压交流电,经整流滤波,成为低压直流,再经三端集成稳压电路7806稳压,得到6V直流电供给控制电路工作。H1为红色发光二极管,作为电源指示。N2为红外接收电路SFH506-38,N3为锁相环音频译码器LM567,N3与R3、C6组成振荡器,R3、R6决定N3内部压控振荡器的中心频率,LM567的3脚为信号输入端,8脚为逻辑输出端,其输出端为OC门输出,最大电流为100mA,LM567的工作电压为4.75V~9V,工作频率可从零点几赫兹到500千赫,静态
工作电流为8mA。N4为NE555定时器,它与外围元件组成单稳态定时电路,其目的是在人手偶尔偏离了红外线的探测范围时,能保证洗手器的正常出水。
图1自动洗手器的电路原理
LM567芯片5脚输出的振荡信号经三极管功率放大后,推动红外发射二极管VD向外发射红外线。没有人洗手时,红外接收电路N2接收不到VD向外发射的红外线,N3的3脚无信号输入,8脚为高电平,N4的3脚为低电平,三极管截止,继电器K断电处于释放状态,电磁阀Y不动作,洗手器无自来水放出。当人手放到洗手器下时,N2接收到人手反射的红外线并经N2放大后,输入到N3的3脚,由N3内部处理后使N3的8脚输出低电平,从而使N4的低触发端2脚变为低电位,导致N4的3脚输出高电平,三极管导通,继电器J1吸合,使其常开触点闭合,接通电磁阀Y的220V交流电源,Y开始动作,使洗手器放出自来水,供人们洗涤之用,同时发光二极管LED2发出绿光,指示洗手器正工作于放水状态。洗涤完毕,人手离开洗手器后,N4延时几秒钟后复位,使洗手器停止放水。
图1中,变压器T采用220V/9V小型交流变压器,VD为PH303红外发射二极管,VT1为8050三极管,VT2为9013三极管,J1采用JRX-13F、6V小型直流继电器,Y采用市售的220V交流电磁阀,其余元件型号与数据见图1中所标参数。
1.2、安装与调试
将洗手器电路装于一密封的塑料外壳内,VD与N2并排朝下放置,并要注意防止两者之间的相互干扰,再把电磁阀Y接到自来水龙头上,洗手器就能控制水龙头的自动放水。调试时,只需调节Rp的阻值,使手在洗手器的下方适当距离时,洗手器自动放出自来水即可。
2、红外感应干手器
干手器是一种卫浴间用烘干双手或者吹干双手的洁具电器,一般为感应式自动干手器。在现代干手器是先进和理想的卫生清洁器具和设备。当洗手后,将双手伸在自动干手器的出风口下,自动干手器会自动送出舒适的暖风,迅速使您的双手去湿变干,而当您把手一离开自动干手器风口时它又自动停风关机。可达到不要毛巾擦干手上水分和防止疾病交叉感染的要求。
2.1、工作原理图
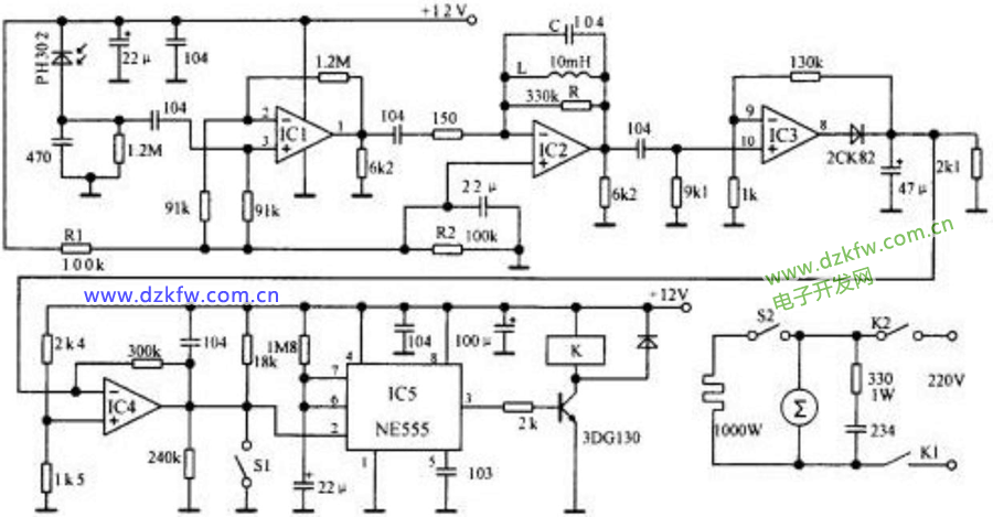
干手器的工作原理一般为传感器检测到信号,此信号控制打开加热电路继电器及吹风电路继电器,开始加热、吹风。当传感器检测的信号消失时,释放触点,加热电路及吹风电路继电器断开,停止加热、吹风。自动干手器电路图如图2所示,电路由红外发射部分与红外接收控制部分组成。
红外发射部分由555时基电路产生频率为5kHz,占空比为50%的方波信号,驱动红外发射管发射红外线。在手置于干手器下部时,由于手对红外线的反射作用,接收电路中的PH302将接收到的红外线变成电信号,经IC1、IC2、IC3组成的选频放大器,其输出信号经放大、整形、滤波变成直流信号进人比较器IC4。比较器的门限电压为7V,设置较高,其目的是提高电路的抗干扰能力。
当IC4的输人电平超过7V时,其输出变为低电平,触发IC5定时器开始定时,同时该定时器的3脚变为高电平,使3DG130导通,继电器触点吸合,接通电阻丝和风机。在定时器的2脚设置了手动开关S1,可进行手动操作,还可通过S2选择冷风或热风。
图2自动干手器电路图
3、结束语
感应洁具产品真正被大众接触和认知是在2003年的非典之后,由于其采用红外线感应原理,具有“非接触”即可控制开关水的特性,有效减少细菌的传播防止交叉感染并且保证周围环境的清洁,所以在医院、学校、酒店、办公场所等公共场合被大规模使用。而另一个发展时期是在2006年,由于政府开始大力倡导绿色环保,节能减排,感应洁具通过技术改进,进一步降低了产品成本,因其智能、卫生、节水和很高的性价比,再次被市场所追捧,开始进入公共场所得到大规模使用。所以感应洁具的市场潜力是非常大的。


返回顶部
刷新页面
下到页底