74ls20是常用的双4输入与非门集成电路,常用在各种数字电路和单片机系统中,它的cmos版本是74hc20
74LS20功能表这个74ls20芯片的功能很简单,就是内含两组4输入与非门
第一组:1,2,4,5输入6输出
第2组:9,10,12,13输入8输出

74LS20内部功能图
74LS20引脚图

(一)方案设计
首先根据设计任务的要求建立输入、输出变量、并列出真值表、然后用逻辑代数或卡诺图化简法求出简化的逻辑表达式,并按实际选用逻辑门的类型修改逻辑表达式,根据简化后的逻辑表达式,用标准器件构建逻辑电路,最后用实验验证设计的准确性。
基本功能:实现四人表决器的基本功能,少数服从多数。
拓展功能:1、当有人同意表决时,相应的LED灯亮。
2、当有三到四人同意时,数码管显示P,表决通过。否则数码管显示N。

(二)电路设计及工作原理分析
2.1逻辑变量赋值
设四人的意见为变量A、B、C、D,表决结果为函数Y。对于变量A、B、C、D设同意为“1”;不同意为“0”。对于函数Y,设通过为“1”;不通过为“0”。
2.2真值表

2.3卡诺图

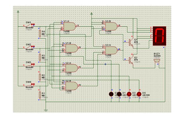
2.4逻辑电路图

(三)电路仿真
本设计中采用的是Proteus7.5仿真软件。Proteus7.5是美国国家仪器(NI)有限公司推出的仿真工具,适用于基本的模拟/数字电路板的设计工作。它包含了电路原理图的图形输入、电路硬件描述语言输入方式,具有丰富的仿真分析能力。
1、没人或一人到二人同意时,开关接高电平,数码管显示N,表决不通过。如图所示:
在四人表决器中四个人分别用手指拨动开关SW1,SW2,SW3,SW4来表决自己的意愿,如果对某决议不同意,个人就把自己的指拨开关拨到高电平(上方),同意就把指拨开关拨到低电平(下方)。表决结果用数码管显示,如果决议通过那么数码管显示P;如果决议不通过那么数码管显示N。

图3-1两人同意,两个LED灯亮数码管显示N,表决不通过。
2、三人到四人同意时,开关接低电平,数码管显示P,表决通过。如图所示:

图3-2四人同意,四个LED灯亮,数码管显示P,表决通过。
图3-3三人同意,三个LED灯亮,数码管显示P,表决通过
(四)电路搭接与调试
根据图3-1的四人表决器电路原理图,把其中的单元电路进行组装,完成电路安装连接,接好电路后,接通电源,开始调试电路。
接通电源时,拔动开关,接通电源,开关拨至低电平,可以看到的是数码管显示N,LED灯不亮,没有决策者赞成,表示决议没有通过。
调试情况如下图所示:
图4-1无人同意,开关接低电平
接通电源,开关拨至低电平,可以看到的是数码管显示N,LED灯不亮,没有决策者赞成,表示决议没有通过。
1、接通电源,一个开关拨至高电平,可以看到的是数码管显示N,一个LED灯亮,一个决策者赞成,表示决议没有通过。如图4-2所示:
图4-2一人同意,一个开关拨至高电平
2、接通电源,两个开关拨至高电平,可以看到的是数码管显示N,两个LED灯亮,两个决策者赞成,表示决议没有通过。如图4-3所示:
3、接通电源,三个开关拨至高电平,可以看到的是数码管显示P,三个LED灯亮,三个决策者赞成,表示决议通过,如图4-4所示:
图4-4三人同意,三个开关拨至高电平
4、接通电源,四个开关拨至高电平,可以看到的是数码管显示P,四个LED灯亮,四个决策者赞成,表示决议通过,如图4-5所示:
图4-5四人同意,四个开关全部拨至高电平


返回顶部
刷新页面
下到页底