电子开发网

电子开发网电子设计 | 电子开发网Rss 2.0 会员中心 会员注册
搜索: 您现在的位置: 电子开发网 >> 电子开发 >> 常用电子制作 >> 正文

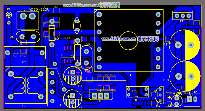
24V2A开关电源原理图和PCB文件

作者:佚名    文章来源:网络收集    点击数:    更新时间:2024/4/3

24V2A开关电源原理图和PCB  可用AD打开
Altium Designer画的原理图和PCB图如下: 24V2A开关电源原理图

附件下载: 开关电源pcb源文件 

www.dzkfw.com.cn/Article/UploadFiles/202404/2024040320343288.zip

Tags:开关电源,24v,pcb  
责任编辑:admin
请文明参与讨论,禁止漫骂攻击,不要恶意评论、违禁词语。 昵称:
1分 2分 3分 4分 5分

还可以输入 200 个字
[ 查看全部 ] 网友评论
最新推荐
关于我们 - 联系我们 - 广告服务 - 友情链接 - 网站地图 - 版权声明 - 在线帮助 - 文章列表
返回顶部
刷新页面
下到页底
晶体管查询