太阳能是取之不尽,用之不竭的能源。将太阳能(或其它光能)直接转换为电能的器件,被称为太阳能电池。随着人们节能和环保意识的不断增强,太阳能电池正以能源丰富、无污染、寿命长、使用维护简便和性能可靠等优点,而越来越受到人们的喜爱。
动手制作一台用太阳能电池供电的小型中波调幅收音机,是多么有趣而有惬意的事:白天在阳光下,晚上在灯光下,你都可以用它来收听新闻广播、学习外语。通过制作,你还可以掌握和了解有关太阳能电池的知识,拓宽视野,为将来人类进一步开发和利用太阳能打下基础。
一、工作原理
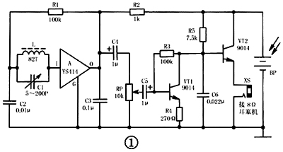
小型太阳能收音机的电路如图1所示。它采用一只微型收音机专用集成电路A做高频放大和检波,后面用两只三极管VT1、VT2作低频放大和射极输出,最后推动8Ω低阻耳塞机放音。

A(型号为YS414)是一种直接放大检波式收音机专用集成电路,它采用TO-92型塑封包装,其包装形式与普通9014型塑封小功率晶体三极管完全相同,外形和引脚排列如图2(a)所示。各引脚功能:G脚为公共接地端,I脚为输入端,O脚为输出端。YS414型集成电路内部由9只三极管、16只电阻器和4个电容器组成,功能包括一级高阻输入缓冲、三级高频放大和一级检波,其内部电路框图如图2(b)所示。YS414集成电路具有输入阻抗高、增益大、耗电省、外围元件少、电路无需调试等特点,非常适合用于制作微型简易收音机。

当有太阳强光(或灯光)照射到太阳能电池板BP上时,BP表面即发生光伏效应,其两端输出一定功率的电能,供收音机电路工作。磁性天线L和可变电容器 C1组成调谐回路,这是一个并联谐振电路,调节C1可改变谐振频率,起到选择所要接收电台信号的作用。磁性天线L采用了中波专用磁棒,具有较高的灵敏度,可不用外接天线,并且在接受电台时有一定的方向性。由于A具有极高的输入阻抗,所以调谐回路可直接接在A的输入端I和通过C2入地,而不必象大多数收音机那样经次级线圈耦合输入。
被送入A的电台信号,经A内部电路进行多级高频放大和检波后,从其O脚输出音频电信号。R1是A的输入级偏流电阻器,它通过A的输出负载电阻器R2接BP正极,可同时使A具有自动增益(AGC)控制能力。如果收音机接收到的信号较强,A的工作电流就会增加,在R2上的电压降也随之增加,使得A的工作电压下降,内部电路增益亦下降,导致A输出信号减小,这样就完成了自动增益控制作用。R2偏大时,AGC控制作用太强,会使电路增益明显降低;R2偏小时,AGC控制作用太弱,会使电路产生自激啸叫声。C3为高频旁路电容器,它能滤除检波信号中所包含的不需要的高频成分;C3选取合适的容量,不仅可获得良好的音质,而且还可获得较佳的自动增益控制特性。
由A的O脚输出的音频信号,通过耦合电容器C4送到电位器RP进行音量调节,然后再通过耦合电容器C5送到VT1、VT2构成的低频放大电路进行功率放大,最后推动8Ω耳塞机放音。VT1构成前置放大器,它对音频信号进行电压放大;VT2构成射极跟随器,将插孔XS内所接8Ω耳塞机的阻抗变换为VT2 电流放大系数的β倍(即β×8Ω),以解决VT1所输出的高阻抗不能够与8Ω耳塞机直接相匹配的问题;射极跟随器同时具有电流放大作用,可使耳塞机声音更为响亮。R3是VT1的直流偏置电阻器,由于VT2的基极直接与VT1的集电极相连,所以调节R3阻值可同时调整VT1和VT2的工作点;R4为VT1的发射极电流负反馈电阻器,其作用是进一步稳定VT1和VT2的工作点。
二、元器件选择
BP采用尺寸约为35mm×10mm、开路电压≥2V、短路电流≥8mA的成品太阳能电池板。这种太阳能电池板采用单晶硅片工艺制作而成,光电转换效率稳定,已被广泛应用于计算器等弱电流电器中。太阳能电池板的功率输出能力与其面积大小密切相关,面积越大,在相同光照条件下的输出功率也越大。太阳能电池板的优劣主要由开路电压和短路电流这两项指标来衡量。业余测试方法是:将太阳能电池板放在太阳光直射的环境下,用万用表测出两端输出电压,即可认为是开路电压;再将万用表直接跨接在太阳能电池板两端测出输出电流,即认为是短路电流。
如果一时购买不到太阳能电池板,可用三块尺寸为10mm×5mm、开路电压0.5~0.6V、短路电流≥9mA的2CR32型硅光电池串联后代替。这种硅光电池的外形如图3所示,它的受光面呈蓝黑色,上面有几条银白色的栅线,引出两根导线作为电池正极;背光面呈银白色(镀锡),引出两根导线作为电池负极。

A采用YS414型微型收音机专用集成电路。其主要特点:工作电压低,在1.3~1.5V就能满意正常工作;耗电省,无信号时工作电流仅为0.4mA 左右;工作频带宽,可达150~3000kHz;放大能力强,功率增益可达72dB,自动增益控制范围可达20dB。跟YS414内部电路和功能完全相同、但生产厂家不同的这类集成电路还有:D7642、TA7642、CTC7642、YS7642、BS414、MK-484、2N414型等,它们都可以直接互换使用。
晶体管VT1、VT2均用9014或3DG8型硅NPN小功率低噪三极管,要求VT1的电流放大系数β值在40~150之间、VT2的β值在20~60之间。
磁性天线L需自己绕制,具体方法:用φ0.15mm单股高强度漆包线,在φ5mm×35mm的中波磁棒上单层密绕82圈即可。绕制时注意,为使线圈不散脱,应用快干胶(或白蜡)将起始处和结束处粘固住。为调试方便,在绕制前最好用卡纸做一个线圈骨架,使做成的线圈能在磁棒上左右移动。
C1选用5~200PF超小型密封可变电容器;C2、C3和C6均用CT1型瓷介电容器;C4、C5均用CD11-10型电解电容器。R1~R5全部采用RTX-1/8W型碳膜电阻器。RP选用WH15-1A型不带开关的小型合成碳膜电位器。XS选用CKX2-3.5型(φ3.5mm口径)耳塞式耳机常用的两芯插孔。耳机采用带有CSX2-3.5型(φ3.5mm)两芯插头的8Ω低阻耳塞机。
三、制作与使用
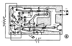
图4所示为该收音机的印制电路板接线图。印制电路板用单面敷铜板加工而成,实际尺寸约为75mm×35mm。

本机调试十分简单:在太阳能电池板BP接受阳光良好、8Ω低阻耳塞机插入XS的条件下,通过调整R3阻值,使整机总电流在4mA左右即可;接下来,旋动C1旋钮就能收听到电台的播音。一般情况下,只要按照图1要求选择元器件,并且保证焊接无误,不需要任何调试便可满意工作。由于集成电路A的增益很大,当电路板上元器件排列位置不当时,就有可能会产生自激啸叫声。如果出现自激现象,可通过适当调整元器件的排列位置、或用增大R2阻值的办法来加以排除。
如果发现收音机接收频率范围不能够覆盖中波535~1605kHz波段,只要移动磁性天线线圈在磁棒上所处的位置,便可得到校正;如果不能奏效,可通过适当增减L匝数来进行调整。调整时,可用一台成品收音机做参考。调整结束,用白蜡或玻璃胶将线圈封固就行。具体调整方法:如果按顺时针方向在将C1旋钮基本旋到头时,接收不到高频端(1605kHz)附近的电台信号,可将磁性天线线圈尽量移往磁棒的端头,必要时可以适当减少其匝数;如果按逆时针方向在将 C1旋钮基本旋到头时,接收不到低频端(535kHz)附近的电台信号,可将磁性天线线圈尽量移往磁棒的中间位置,必要时可以适当增加其匝数。

太阳能收音机的外形如图5所示。机壳可用塑料板自制,也可利用现有的塑料小盒,其大小以正好能放下电路板为宜。在机壳前侧面开出C1的调谐旋钮孔,在机壳后侧面开出RP的音量调节旋钮孔;在机壳右侧面开出耳塞机插孔XS的安装孔(φ6mm),并安装好XS。将太阳能电池板BP固定在机壳顶上,其背面的 “+”、“-”极引线穿过机壳上所开的小孔,与壳内电路板相连接。如果BP采用三块2CR32型硅光电池串联供电,应在硅光电池上盖一块薄薄的无色透明有机玻璃,以免使用时损坏硅光电池。但是要注意,有机玻璃板的透明度一定要良好,否则将会影响光电池的转换效率。
由于本机采用了专用集成电路,所以它不但体积小巧、制作容易,而且灵敏度高、选择性好,收听效果理想。当你在收听语言广播时,会感到声音纯正;在收听音乐节目时,会感到高低音层次清楚,节奏感较强。若能使用一副头戴式立体声耳机(左、右耳机并联)收听,则音色效果会更佳


返回顶部
刷新页面
下到页底