电子开发网

电子开发网电子设计 | 电子开发网Rss 2.0 会员中心 会员注册
搜索: 您现在的位置: 电子开发网 >> 电子开发 >> 自动控制电路 >> 正文

三选一的信号开关,多路开关,CD4027多路开关,Three alternative signal switching circuit

作者:佚名    文章来源:本站原创    点击数:    更新时间:2018-06-20

三选一的信号开关,多路开关,CD4027多路开关,Three alternative signal switching circuit

关键字:多路开关电路图

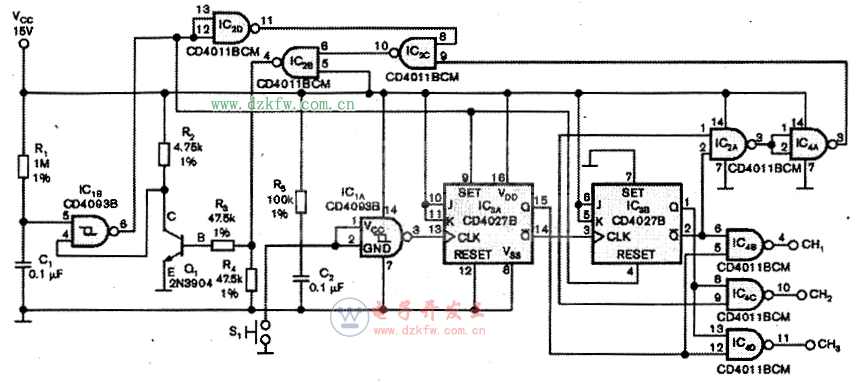
  本设计实例,使用一个单刀瞬时接触开关,通过滚动三个输出态选择三个信号源中的一个。附图中的电路包括常用的CD4000 CM0s逻辑系列器件,以及一只通用NPN晶体管。所有元件的总成本不超过1美元。在任何一个时点上.电路的三个输出CH1、CH2或CH3都只有一个为低电平。可以用这些输出控制模拟开关、继电器或JFET开关的栅极。只要电路加电,选定的输出就不会变化,因而该电路很适合于需要非易失性操作的应用。该电路在25℃室温下的平均静态电流消耗只有约15uA.这对电池供电的电路也是个微不足道的值。

三选一的信号开关,多路开关,CD4027多路开关,Three alternative signal switching circuit 

    该电路的核心是一个双JK触发器IC3,它搭成一个2位脉动计数器。无需添加电路,该计数器便可以选择四路信号源。当初始加电后,由R1、C1和Ic1B构成的复位电路便将CH1输出置为逻辑低电平。

    当Ic3的输出、第②脚和第(14)脚均为逻辑零时,由IC2A、IC2B、IC2C和IC4A构成的反馈链路将Q1的基极电位拉至逻辑高电平,从而将IClB的一个输入拉至逻辑低电平。

    这一动作使计数器跳离000态,向前计数至011态。元件R5、C2、IC1A和常开瞬时接触开关S1共同组成一个去抖动开关,为计数器IC3的两个部分提供时钟脉冲。

    当用户按S1时,计数器前进至101态,再按一次则前进至110态。第三次按下开关则会重新开始这个循环。

    总之.IC4B将计数器的0态解码,并将CH1拉低;Ic4C将计数器的10态解码,并将CH2拉低;而Ic4D将计数器的3态解码,将CH3拉低。电路的布局不很关键,但C1应该选用低泄祸电容器。未用的逻辑输入端应接至相应的地或Vcc。

Tags:三选一,信号开关,电路图  
责任编辑:admin
请文明参与讨论,禁止漫骂攻击,不要恶意评论、违禁词语。 昵称:
1分 2分 3分 4分 5分

还可以输入 200 个字
[ 查看全部 ] 网友评论
推荐文章
  • 此栏目下没有推荐文章
最新推荐
热门文章
  • 此栏目下没有热点文章
关于我们 - 联系我们 - 广告服务 - 友情链接 - 网站地图 - 版权声明 - 在线帮助 - 文章列表
返回顶部
刷新页面
下到页底
晶体管查询