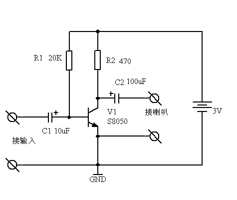
最简单的三极管音频放大电路
调节R1大小,使在最大输出时信号不失真即可,减小R可输出更大的功率。
如果有万用表,可将C极电压调为电源电压的1/2左右。

图一 固定偏置 ,电源电压对偏置电流影响很大
基本的共发射极电路

图二 偏置接入负反馈,放大倍会变小,电源电压对偏置电流影响较小。
电压负反馈接法,适应电压范围更宽。
此种属甲类放大类,效率最低,特点是简单。低电压电路中极少采用,因为输出功率太小,实际多用在功率推动电路,同时放大电压和电流。
最简单的三极管音频放大电路
调节R1大小,使在最大输出时信号不失真即可,减小R可输出更大的功率。
如果有万用表,可将C极电压调为电源电压的1/2左右。

图一 固定偏置 ,电源电压对偏置电流影响很大
基本的共发射极电路

图二 偏置接入负反馈,放大倍会变小,电源电压对偏置电流影响较小。
电压负反馈接法,适应电压范围更宽。
此种属甲类放大类,效率最低,特点是简单。低电压电路中极少采用,因为输出功率太小,实际多用在功率推动电路,同时放大电压和电流。