电子开发网

电子开发网电子设计 | 电子开发网Rss 2.0 会员中心 会员注册
搜索: 您现在的位置: 电子开发网 >> 电子开发 >> 梯形图实例 >> 正文

三菱PLC编程应用实例,三菱plc接线图和梯形图实例

作者:佚名    文章来源:本站原创    点击数:    更新时间:2019-01-22

说到三菱PLC,可能很多以西门子PLC初学者朋友会感觉对自己没有帮助。其实,各类PLC控制器之间的编程指令是大同小异的,如果学会了一种,其它的就很容易入门。何况如果在企业里上班,肯定会碰到很多不同控制器控制的设备,作为技术人员多去学习是生存立足之道,建议朋友们广开思路,去学习更多的知识。今天的分享直接从几个简单指令介绍开始,然后深入到实际编程和应用,相信看过后,我们多少会有一些收获。

一、FX系列PLC常用基本指令

(1)LD/LDI 取/取反指令

功能:取单个常开/常闭触点与母线(左母线、分支母线等)相连接,操作元件有X、Y、M、T、C、S

(2)OUT 驱动线圈(输出)指令

功能:驱动线圈。操作元件有Y、M、T、C、S

 

(3)AND/ANI 与/与反指令

功能:串联单个常开/常闭触点

(4)OR/ORI 或/或反指令

功能:并联单个常开/常闭触点驱动线圈。

 

 

(5)END 结束指令

放在全部程序结束处,程序运行时执行第一步至END之间的程序。

(6)ANB 与块指令

功能:串联一个并联电路块,无操作元件。

使用说明:

  • 电路块起点用LD、LDI,结束后使用ANB指令与前面电路串联;
  • 有多个并联电路块串联时,如果一次用ANB指令与前面电路连接,支路数量没有限制;如果连续使用ANB指令编程,使用次数应限制在8次以下。
 

 

(7)ORB 或块指令

功能:并联一个串联电路块,无操作元件。

 

 

二、电机相关典型编程实例

实例1、电动机起保停电路

(1)控制要求:按下启动按钮SB2,电动机启动运行,按下停止按钮SB1,电动机停止运行。如下是主电路和控制电路图。

 

 

(2)PLC中输入/输出(I/O)分配

X0:SB1(常闭)| X1:SB2(常开)| Y0:电动机(接触器)

画出PLC硬件接线图,如下:

 

 

(3)PLC梯形图和对应指令表

 

 

小注释:上图中的Y0具备自锁功能,就是按钮按下去一下以后,电路通电,当松开按钮后,电路能够保持住通电状态;在PLC硬件接线图中没有展示电机,因为电机是受KM接触器控制,PLC控制了KM,也就控制了电机,电机是通过接触器触点接到电源上的。

实例2、单台电动机的两地控制

(1)控制要求:按下地点1的起动按钮SB1或地点2的起动按钮SB2均可以起动电动机;按下地点1的停止按钮SB3或按下地点2的停止按钮SB4均可停止电动机。

(2)进行PLC输入/输出分配

X0:SB1 | X1:SB2 | X2:SB3 | X3:SB4 | Y0:电动机(接触器)

(3)梯形图

 

 

注解:接通PLC中X000或X001任何一个,电动机都可以起动并且自锁;按下X002或X003任何一个,电动机都会停止。

实例3、两台电动机的顺序联动控制

(1)控制要求:按下SB1,电动机M1先起动,然后按下SB2后,电动机M2才能起动。

(2)输入/输出分配

X0:SB1(起动M1)| X1:SB2(起动M2)| X2:SB3(停止M1)| X3:SB4(停止M2) | Y0:接触器1(连接M1) | Y1:接触器2(连接M2)

(3)梯形图

 

 

注解:接通PLC中X000后,Y000通电并且自锁,其常开触点闭合;此时接通X001时,Y001接通并且自锁;倘若直接去接通X001,由于Y000未得电,其常开点处于断开状态,控制电动机M2的Y001无法接通,因此电机不会起动。

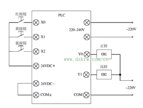
实例4、电动机正反转

(1)系统结构:利用PLC控制一台异步电动机的正反转。

输入端直流电源E有PLC内部提供,可直接将PLC电源端子接在开关上。交流电源由外部供给。

(2)控制要求:

按下黄色按钮(控制电机正转)时:

  • 若在此之前电机没有工作,则电动机正转起动,并保持电机正转;
  • 若在此之前电机反转,按下此按钮后,电机切换到正转状态,并保持电机正转;
  • 若在此之前电机正转,则按下此按钮后,电机转动状态不变。

按下蓝色按钮(控制电机反转)时:

  • 若在此之前电机没有工作,则电机反转起动,并保持反转状态;
  • 若在此之前电机正转,按下此按钮后,电机切换到反转状态,并保持反转;
  • 若在此之前电机反转,则电机保持反转状态不变。

按下红色按钮时:停止电动机的转动。

关键步骤:控制电机正反转的接触器不可以同时通电,否则会发生相间短路,烧坏电机,操作中要加入互锁控制,即其中任何一个接触器通电时,要保证另一个接触器不会通电。

(3)PLC控制电动机正反转外部接线图

要求:黄按钮按下,电机正转;蓝按钮按下,电机反转;红按钮按下,电机停止。

 

 

(4)PLC输入/输出分配

 

 

(5)系统编程

 

 

注解:其中X1接通时,其常开闭合(保证了电机可以正转起动),同时常闭断开(切断了电机反转电路);同样X2接通时,其接通反转电路的同时,切断了正转电路;Y0通电时,其接在反转电路中的常闭触点断开,断开了反转电路;Y1通电时,同样其常闭触点保证了正转电路无法接通。X1、X2实现了切换电路,Y0、Y1互锁保证了电路安全。X0接通时,正反转电路都被切断,电机停止运行。

通过PLC控制电机电路,基本上是所有设备控制运行动力来源的基础,需要我们去好好掌握。在后续中,我们会分享更多电路,无论是电气电路还是电子电路,通过不断分析电路,相信我们的理解力会有所提升。喜欢的朋友,欢迎关注本号,期待我们更多的分享。

Tags:三菱plc,plc编程  
责任编辑:admin
  • 上一篇文章:
  • 下一篇文章: 没有了
  • 相关文章列表
    三菱plc输入输出接线图
    三菱PLC电源端子的接线方法图解
    三菱的FX1S PLC控制步进电机
    FX2N系列PLC的浮点COS运算指令
    三菱plc之FX系列PLC在机械手臂控制系统中的应用
    三菱plc 皮带运输机的FX系列PLC控制
    三菱PLC四种顺序控制编程方式梯形图实例
    三菱PLC  FX2N小型SBR废水处理PLC电气控制系统设计及梯形图
    三菱FX2N系列PLC编程元件分类和编号
    PLC编程语言及程序结构
    plc编程入门梯形图实例详解:左母线、触点、线圈、功能块
    三菱FX PLC功能指令表
    三菱PLC  FX2N-48MR PLC对呼叫小车控制,plc送料小车梯形图设计
    三菱PLC 三菱FX2N系列PLC的外部接线
    PLC的报警电路程序设计_PLC报警梯形图
    三菱PLC 小车自动寻址控制的PLC程序设计
    三菱PLC FX2N系列PLC的电动机自锁控制程序(梯形图和接线图)
    【图解】三菱PLC FX2N系列逻辑指令用法
    三菱PLC三菱fx系列plc的27条逻辑指令用法说明
    三菱PLC三菱fx系列plc堆栈指令(MPS,MRD,MPP)的功能与用法
    三菱PLC的步进指令(STL/RET)
    梯形图实例:三菱PLC时钟写入与读出指令应用
    三菱plc数据交换指令XCH、BCD变换、BIN变换指令
    三菱PLC比较与区间比较指令,ZCP,CMP
    三菱PLC比较指令及示例,区域比较指令ZCP CMP
    三菱PLC PLS和PLF指令的使用,脉冲输出指令
    三菱PLC 三菱FX系列PLC微分指令(PLS/PLF)
    三菱PLC的触点并联OR,ORI指令
    三菱PLC之 LDP、LDF、ANDP、ANDF、ORP、ORF 指令
    三菱plc取脉冲指令LDP、LDF
    请文明参与讨论,禁止漫骂攻击,不要恶意评论、违禁词语。 昵称:
    1分 2分 3分 4分 5分

    还可以输入 200 个字
    [ 查看全部 ] 网友评论
    关于我们 - 联系我们 - 广告服务 - 友情链接 - 网站地图 - 版权声明 - 在线帮助 - 文章列表
    返回顶部
    刷新页面
    下到页底
    晶体管查询