一、电路工作原理
电路原理如图1 所示。
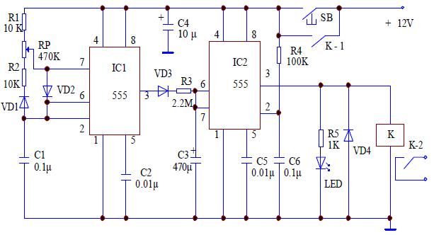
图1 双555时基电路长延时电路图
IC1 555 时基电路接成占空比可调的自激多谐振荡器。当按下按钮SB 后,12V 的直流电压加到电路中,由于电容器C6 的电压不能突变,使得IC2 电路的2 脚为低电平,IC2 电路处于置位状态,3 脚输出高电平,继电器K 得电,触点K-1、K-2 闭合,K-1 触点闭合后形成自锁状态,K-2 触点连接用电设备,达到控制用电设备通、断的作用。同时IC1 555 时基电路开始形成振荡,因此3 脚交替输出高、低电平。当3 脚输出高电平时,通过二极管VD3、电阻器R3 对电容器C3 充电。当3 脚输出低电平时,二极管VD3截止,C3 没有充电,因此只有在3 脚为高电平时才对C3 充电,所以电容器C3 的充电时间较长。当电容器C3 的电位升到2/3VDD 时,IC2 555 时基电路复位,3 脚输出低电平,继电器K 失电,触点K-1、K-2 断开,恢复到初始状态,为下次定时做好准备。
二、元器件的选择
IC1、IC2 选用NE555、μA555、SL555 等时基集成电路;VD1~VD4 选用IN4148 硅型开关二极管,发光二极管可选用一般的发光二极管;R1~R5 选用RTX—1/4W 型碳膜电阻器;电容器C1、C2、C5、C6 选用CT1 型瓷介电容器,C4 选用CD11—16V 电解电容器,C3 选用漏电流极小的钽电解电容器;RP 可用WSW 型有机实心微调可变电阻器;继电器K 选用JRX—13F 型具有两组转换触点的小型电磁继电器。
三、制作与调试方法
在调试中,可以调节可变电阻器RP 改变IC1 555 时基电路3 脚输出方波脉冲的占空比,从而改变定时器的定时时间。本电路结构简单,只要按照电路图焊接,选用的元器件无误,都能正常工作。


返回顶部
刷新页面
下到页底