最简单的短路保护电路图(一)
简易交流电源短路保护电路
交流电源电压正常时,继电器吸合,接通负载(Rfz)回路。当负载发生短路故障时,KA两端电压迅速下降,KA释放,切断负载回路。同时,发光二极管VL点亮,指示电路发生短路。

最简单的短路保护电路图(二)
这是一个自锁的保护电路,短路时:Q3极被拉低,Q2导通,形成自锁,迫使Q3截止,Q3截至后面负载没有电压,这时有没有负载已经没有关系了,所以即使拿掉负载也不会有输出。要想拿掉负载后恢复输出,可以在Q3得CE结上接一个电阻,取1K左右。

C2和c3很重要,在自锁后,重启电路就靠这两个电容,否则启动失败。原理是上电时,电容两端电压不能突变,C2使得Q2基极在上电瞬间保持高电平,使得Q2不导通。C3则使得上电瞬间Q3基极保持低电平,使得Q3导通Vout有电压。这样R5位高电平,锁住导通。
最简单的短路保护电路图(三)
缺相保护电路
由于电网自身原因或电源输入接线不可靠,开关电源有时会出现缺相运行的情况,且掉相运行不易被及时发现。当电源处于缺相运行时,整流桥某一臂无电流,而其它臂会严重过流造成损坏,同时使逆变器工作出现异常,因此必须对缺相进行保护。检测电网缺相通常采用电流互感器或电子缺相检测电路。由于电流互感器检测成本高、体积大,故开关电源中一般采用电子缺相保护电路。图5是一个简单的电子缺相保护电路。三相平衡时,R1~R3结点H电位很低,光耦合输出近似为零电平。当缺相时,H点电位抬高,光耦输出高电平,经比较器进行比较,输出低电平,封锁驱动信号。比较器的基准可调,以便调节缺相动作阈值。该缺相保护适用于三相四线制,而不适用于三相三线制。电路稍加变动,亦可用高电平封锁PWM信号。

图5 三相四线制的缺相保护电路
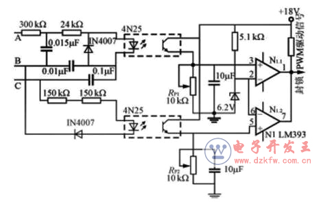
图6是一种用于三相三线制电源缺相保护电路,A、B、C缺任何一相,光耦器输出电平低于比较器的反相输入端的基准电压,比较器输出低电平,封锁PWM驱动信号,关闭电源。比较器输入极性稍加变动,亦可用高电平封锁PWM信号。这种缺相保护电路采用光耦隔离强电,安全可靠,RP1、RP2用于调节缺相保护动作阈值。

图6 三相三线制的缺相保护电路
最简单的短路保护电路图(四)
IGBT短路保护的实用电路
图7是利用IGBT过流时Vce增大的原理进行保护的电路,用于专用驱动器EXB841。EXB841内部电路能很好地完成降栅及软关断,并具有内部延迟功能,以消除干扰产生的误动作。含有IGBT过流信息的Vce不直接送至EXB841的集电极电压监视脚6,而是经快速恢复二极管VD1,通过比较器IC1输出接至EXB841的脚6,其目的是为了消除VD1正向压降随电流不同而异,采用阈值比较器,提高电流检测的准确性。如果发生过流,驱动器EXB841的低速切断电路慢速关断IGBT,以避免集电极电流尖峰脉冲损坏IGBT器件。

图7 采用IGBT过流时Vce增大的原理进行保护
图8是利用电流传感器进行过流检测的IGBT保护电路,电流传感器(SC)初级(1匝)串接在IGBT的集电极电路中,次级感应的过流信号经整流后送至比较器IC1的同相输入端,与反相端的基准电压进行比较,IC1的输出送至具有正反馈的比较器IC2,其输出接至PWM控制器UC3525的输出控制脚10。不过流时,VA《Vref,VB=0.2V,VC《Vref,IC2输出低电平,PWM控制器正常工作。

(a) 电路原理图

(b) PWM控制电路的输出驱动波形图
图8 利用电流传感器进行过流检测的IGBT保护电路
当出现过流时,电流传感器检测的整流电压升高,VA》Vref,VB为高电平,C3充电使VC》Vref,IC2输出高电平(大于1.4V),关闭PWM控制电路。因无驱动信号,IGBT关闭,而电源停止工作,电流传感器无电流流过,使VA《Vref,VB=0.2V,C3经R1放电,当C3放电到使VC《Vref时,IC2又输出低电平,电源重新进入工作状态,如果过流继续存在,保护电路又回复到原来的限流保护工作状态,反复循环使PWM控制电路的输出驱动波形处于间隔输出状态,如图8(b)所示波形。电位器RP1调整比较器过流动作阈值。电容器C3经D5快速充电,经R1慢速放电,只要合理地选择R1,C3的参数,使PWM驱动信号关闭时间t2》》t1,可保证电源进入睡眠状态。正反馈电阻R7保证IC2只有高、低电平两种状态,D5,R1,C3充放电电路,保证IC2输出不致在高、低电平之间频繁变化,即IGBT不致频繁开通、关断而损坏。
图8 利用电流传感器进行过流检测的IGBT保护电路图9是利用IGBT(V1)过流集电极电压检测和电流传感器检测的综合保护电路,电路工作原理是:负载短路(或IGBT因其它故障过流)时,V1的Vce增大,V3门极驱动电流经R2,R3分压器使V3导通,IGBT栅极电压由VD3所限制而降压,限制IGBT峰值电流幅度,同时经R5C3延迟使V2导通,送去软关断信号。另一方面,在短路时经电流传感器检测短路电流,经比较器IC1输出的高电平使V3导通进行降栅压,V2导通进行软关断。

图9 综合过流保护电路
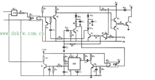
图10是应用检测IGBT集电极电压的过流保护原理,采用软降栅压、软关断及降低工作频率保护技术的短路保护电路。

图10
正常工作状态,驱动输入信号为低电平时,光耦IC4不导通,V1,V3导通,输出负驱动电压。驱动输入信号为高电平时,光耦IC4导通,V1截止而V2导通,输出正驱动电压,功率开关管V4工作在正常开关状态。发生短路故障时,IGBT集电极电压增大,由于Vce增大,比较器IC1输出高电平,V5导通,IGBT实现软降栅压,降栅压幅度由稳压管VD2决定,软降栅压时间由R6C1形成2μs。同时IC1输出的高电平经R7对C2进行充电,当C2上电压达到稳压管VD4的击穿电压时,V6导通并由R9C3形成约3μs的软关断栅压,软降栅压至软关断栅压的延迟时间由时间常数R7C2决定,通常选取在5~15μs。V5导通时,V7经C4R10电路流过基极电流而导通约20μs,在降栅压保护后将输入驱动信号闭锁一段时间,不再响应输入端的关断信号,以避免在故障状态下形成硬关断过电压,使驱动电路在故障存在的情况下能执行一个完整的降栅压和软关断保护过程。
V7导通时,光耦IC5导通,时基电路IC2的触发脚2获得负触发信号,555输出脚3输出高电平,V9导通,IC3被封锁,封锁时间由定时元件R15C5决定(约1.2s),使工作频率降至1Hz以下,驱动器的输出信号将工作在所谓的“打嗝”状态,避免了发生短路故障后仍工作在原来的频率下,连续进行短路保护导致热积累而造成IGBT损坏。只要故障消失,电路又能恢复到正常工作状态。
最简单的短路保护电路图(五)
在某些直流/直流转换器中,芯片上的逐周期限流措施在短路期间可能不足以防止故障发生。一个非同步升压转换器可通过电感器和箝位二极管来提供一条从输入端到短路处的直接通路。当负载存在短路时,不管集成电路中限流保护功能如何,流过负载通路的极大电流可能会损坏箝位二极管、电感器和集成电路。在一个 SEPIC(单端初级电感变换器)电路中,耦合电容会中断这条道路。因此,当负载存在短路时,也就不存在电流从输入端流到输出端的直接通路。但是,如果所要求的最短导通时间比专用负载周期还短,则电感器电流和开关电流就会迅速增大,造成集成电路故障、输入端过载,或两种情况兼而有之。甚至在某些降压稳压器中,负载周期的种种限制有时也会使开关导通时间过长,以致无法在输出短路时保持控制,特别是在极高频率集成电路的输入电压非常高的时候。使用单个晶体管方法,可以在负载过载或短路致使电感电流开始失控时,将 VC 脚(误差放大器的输出端)电压下拉,这样就可以防止 SEPIC 电路发生短路故障(图 1)。

下拉 VC 引脚电压可迫使集成电路停止开关功能,跳过最短导通时间开关周期,使每个电感器中的电流下降。在短路期间,L1 中的峰值电流(因开关周期数有限而降低)与 L2 中的峰值电流之和等于开关的峰值电流,即低于 LT1961EMS8E 的1.5A 极限值。
最简单的短路保护电路图(六)
高可靠性短路保护电路的实现电路如图1所示,其中VMP是线性稳压器的功率MOS管,R1、R2为稳压器的反馈电阻;VMO和VMP管是电流镜电路,VMO管以一定的比例复制功率管的电流,通过电阻R4转化为检测电压;晶体管VM1完成电平移位功能,最后接入由VM8~VM12等MOS管组成的比较器的正输入端(Vinp),比较器的负输入端(Vinm)与输出端(0UT)相连;VM13、VM14组成二极管连接形式为负载的共源级放大电路;VM14和VMp1构成电流镜电路;晶体管VMp1完成对功率管VMP的开关控制,正常工作时,VMp1的栅级电位(Vcon)为高电平,不会影响系统的正常工作,短路发生时,Vcon将为低电平,使功率管关断。

工作原理的定性分析
当短路发生时,比较器的负输入端电位(Vinm)为0 V;同时VM1管将导通,因此比较器的正输入端电位大于0 V,最终比较器的输出节点电位(Vcom)为高电平,在MOS管VM13、VM14作用下,控制信号Vcon将为低电平,最终VMP管的栅极电压将升高,进而关断P功率管,实现短路保护。
实现短路保护后,VM1管将关断;VM3和VM4组成电流镜,晶体管VM2的作用是保证电路在短路期间(VM1管关断),比较器正输入端的电压始终高于比较器的负输入端电压(即使系统存在地平面噪声),从而使Vcon电压始终为低电平,确保电路在短路发生期间始终都能关断P功率管,实现保护电路的高可靠性。
同时当短路发生时(即Vcon信号为低电平),VM7管正常工作,VM5管将导通,有一定的电流流向0UT端;因此一旦短路消除(即0UT端接有负载电阻),VM5管将对负载电容和负载电阻组成的并联RC网络充电,0UT端电压升高,Vcon信号将变为高电平,电路自动恢复正常状态。


返回顶部
刷新页面
下到页底