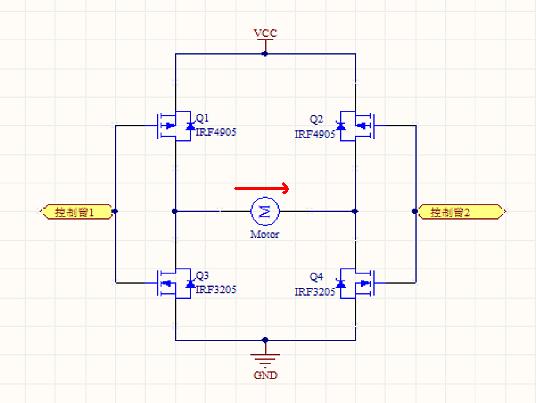
桥臂上的4 个场效应管相当于四个开关,P 型管在栅极为低电平时导通,高电平时关闭;N 型管在栅极为高电平时导通,低电平时关闭。场效应管是电压控制型元件,栅极通过的电流几乎为“零”。
正因为这个特点,在连接好下图电路后,控制臂1 置高电平(U=VCC)、控制臂2 置低电平(U=0)时,Q1、Q4 关闭,Q2、Q3 导通,电机左端低电平,右端高电平,所以电流沿箭头方向流动。设为电机正转。

控制臂1 置低电平、控制臂2 置高电平时,Q2、Q3 关闭,Q1、Q4 导通,电机左端高电平,右端低电平,所以电流沿箭头方向流动。设为电机反转。
当控制臂1、2 均为低电平时,Q1、Q2 导通,Q3、Q4 关闭,电机两端均为高电平,电机不转;
当控制臂1、2 均为高电平时,Q1、Q2 关闭,Q3、Q4 导通,电机两端均为低电平,电机也不转,
所以,此电路有一个优点就是无论控制臂状态如何(绝不允许悬空状态),H 桥都不会出现“共态导通”(短路),很适合我们使用。
(另外还有4 个N 型场效应管的H 桥,内阻更小,有“共态导通”现象,栅极驱动电路较复杂,或用专用驱动芯片,如MC33883,原理基本相似,不再赘述。)
下面是由与非门CD4011 组成的栅极驱动电路,因为单片机输出电压为0~5V,而我们小车使用的H 桥的控制臂需要0V 或7.2V 电压才能使场效应管完全导通, PWM 输入0V 或5V时,栅极驱动电路输出电压为0V 或7.2V,前提是CD4011 电源电压为7.2V。切记!!
故CD4011 仅做“电压放大”之用。之所以用两级与非门是为了与MC33886 兼容。
两者结合就是下面的电路:调试时两个PWM 输入端其中一个接地,另一个悬空(上拉置1),电机转为正常。监视MOS 管温度,如发热立即切断电源检查电路。
CD4011 的14 引脚接7.2V,7引脚接地。
使用时单片机PWM 输出信号:1 路为PWM 方波信号,另一路为高电平(置1)。反转亦然。
2009.06.25


返回顶部
刷新页面
下到页底