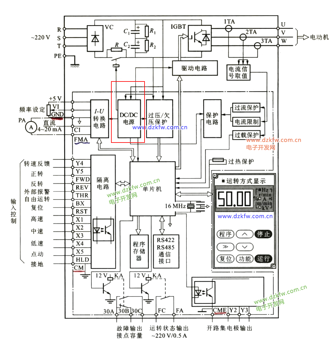
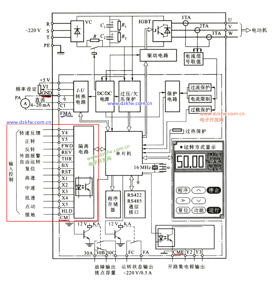
PART 1
变频器结构框图
PART 1
变频器内部结构
1主电路
整流电路、起动保护、滤波电路、逆变电路 、指示电路 、制动单元 、输入端子、 输出端子。
PART 1
变频器内部结构
1.整流电路
VD1—VD6整流二极管,c1、c2,滤波电容,RL,限流电阻。
PART 1
变频器内部结构
2.制动电路
图中RB电阻和VTB是制动选件,当电动机产生回馈电能,使UPN电压达到700V, VTB受控导通,电动机的机械能转换成的电能通过RB电阻消耗,电动机得到制动力矩停止。
PART 1
变频器内部结构
3.逆变电路
将直流电转换为三相交流电
图中,VT1—VT6,逆变管,VD7—VD12,续流二极管
PART 1
变频器内部结构
4.开关器件
1)二极管
二极管是单向导电器件,加正向电压,导通,相当开关闭合;加反向电压,截止,相当于开关断开
PART 1
为变频器内部结构
5.三相逆变波形
加在6只逆变管上的信号都为开关信号,6只逆变管就相当于6个开关,管子导通相当于开关闭合,截止时相当于开关断开。
PART 1
变频器内部结构图
6.绝缘栅双极晶体管(IGBT)
①结构及外形
IGBT是MOS和GTR取长补短相结合的产物,具有栅极G、集电极C、和发射极E的三个引出端。
变频器原理分解图(下)
变频器内部结构
1其他电路
1.输入端隔离电路
变频器有一系列的输入端子,这些输入端子和CPU是通过隔离电路联系的。输入端隔离电路出了问题,影响端子的正常输入,因为每个输入端子独立连接一只光电耦合器,哪一只光电耦合器出了问题,那一路输入端子不能正常工作。
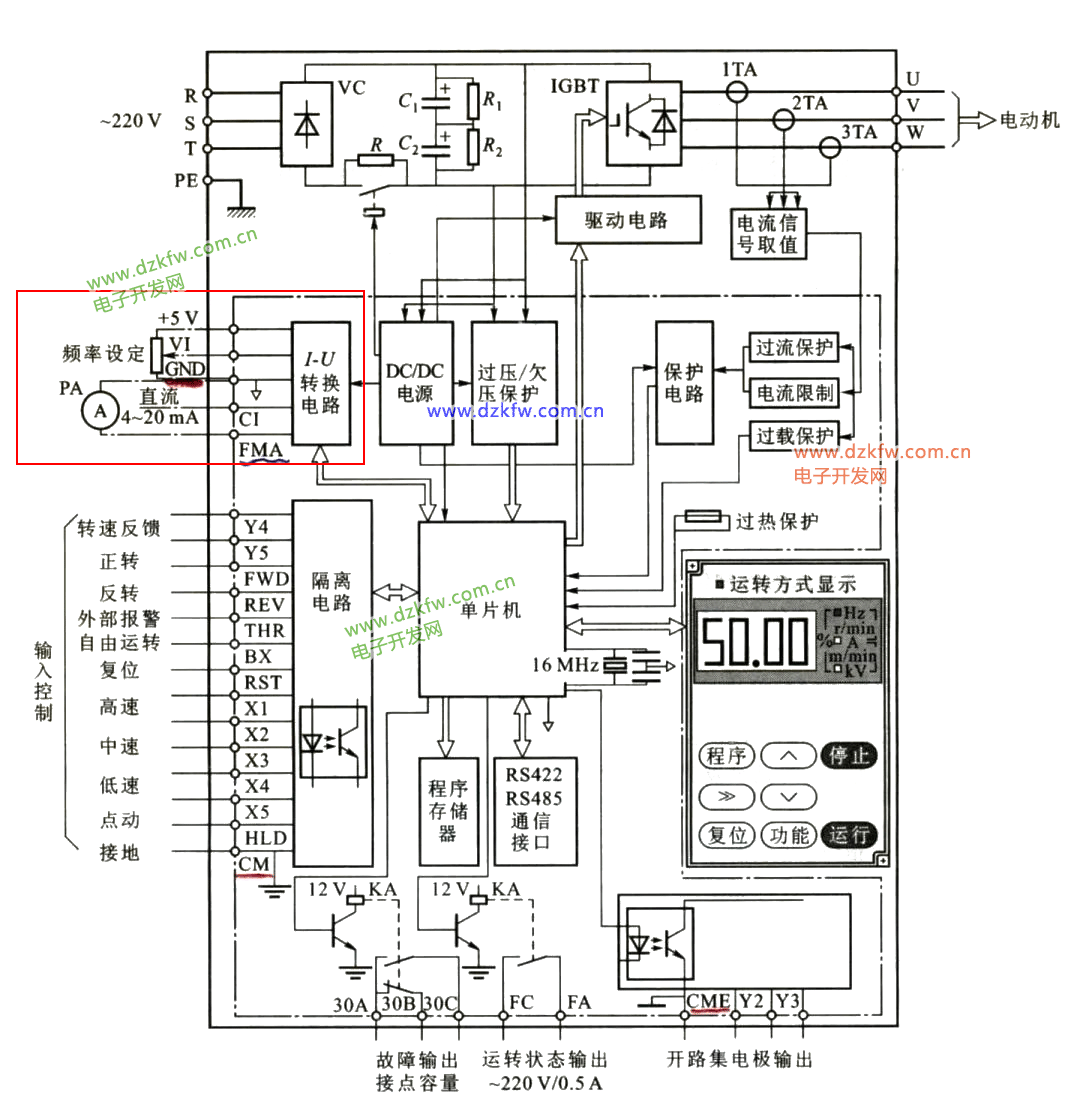
变频器内部结构
2.I-U转换电路
该电路是模拟输入电压、电流、以及模拟输出指示端子的转换电路。该电路出了问题,会影响这几路信号的正常工作。
变频器内部结构
3.DC/DC电源
这是变频器除了主电路之外所有电路的供电电源。它出了故障,整个变频器停止工作。因为该电源的输出端是分组输出,哪一组出了问题,影响那一组所对应的电路。
变频器内部结构
4.开关电源电路图
图中L1为一次电路,L2、L3、L4、L5为二次电路,工作时一次电路导通,二次电路截止,一次电路截止时,二次电路导通。二次电路的输出电压由开关管的脉冲宽度调节。
开关电源容易损坏的元件是滤波电容、整流二极管、开关管。
变频器内部结构
5.过压/欠压保护电路
该电路是直流母线电压的检测电路,检测直流母线欠压或过压。该电路出了问题,一是不能正确的提供检测保护信号,产生误报;二是失去保护功能,使制动电阻不能工作,引起主电路过压而损坏。
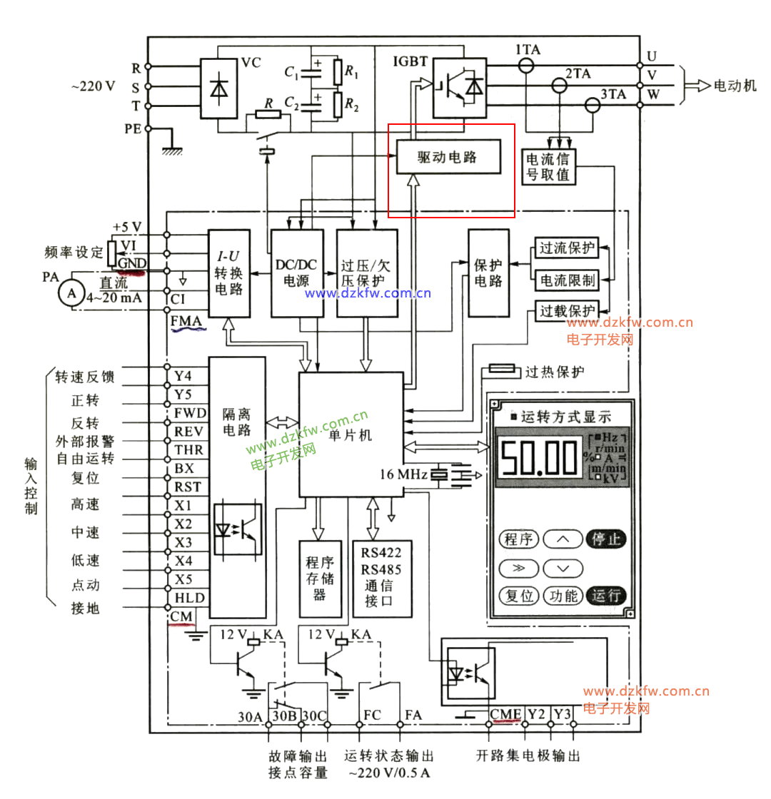
变频器内部结构
6.驱动电路
该电路是将CPU输出的PWM信号进行放大,驱动IGBT开关工作。该电路和主电路紧密相连,是很重要,又容易出故障的一部分电路
变频器内部结构
1)驱动电路
隔离放大、驱动放大电路、驱动电路电源
①光耦隔离电路
图中IC为PWM输出和驱动电路的隔离电路。当驱动电路损坏不至于将故障扩大到PWM发生电路。
②V1为第一级放大;V2、V3为输出跟随器,提高输出能力。
③图中稳压管DZ使电源电压稳定在20V。
注:隔离电路中的光耦隔离集成块容易损坏。
变频器内部结构
2)驱动电路和电源的连接
电路作用:为驱动电路提供直流电源。该电路由一只5V稳压管取得5V电源,加在IGBT开关管的发射极上,使驱动信号在零时,保证IGBT控制极为5V的负电压,使管子可靠的截止。
该电源需要4组,三个带浮地,一个直接接地。该电源由变频器的DC/DC直流电源提供。
变频器内部结构
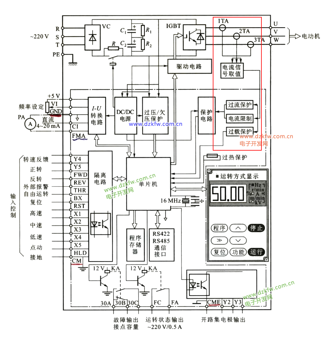
7.保护电路
是保护逆变桥过流、过压、过载等的保护电路。它由检测、放大、模/数转换等电路组成。该电路出了故障,一是误报;二是失去保护功能,造成逆变桥的损坏。
变频器内部结构
1)电流检测电路
通过检测变频器的输出电流,进行过流、过载计算,当判断为过流、过载,立即封锁变频器的输出脉冲,使PWM电路停止工作。R121为检测电阻,检测电流为1A。
(检测电流为100A,R121为0.015 )。
变频器内部结构
2)直流电压检测电路
为保证电网电压变化时,仍能保证U/f=C的控制方式,由该电路实时检测直流电路的电压Ud,根据Ud的变化调整PWM波的占空比。
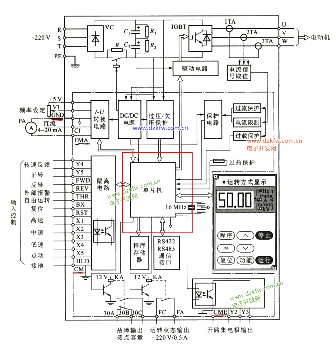
简约&设计
8.单片机
单片机又称CPU,是整个变频器的核心器件,如同人的大脑,输出各种控制信号和处理输入、检测等信号。
CPU是集成电路,又经过层层保护,故障率很低。正常工作时的损坏率很低,雷击、变频器电源引起的过压、工作环境潮湿、静电感应等可能引起损坏。在故障维修时,没有充分的理由,不要轻易怀疑单片机有问题。因为单片机有问题,就得换主板。


返回顶部
刷新页面
下到页底