多年前建造的小老区楼层都没有公用照明灯.也没有门铃,只好自己各装了一只。方便中也有烦恼,小区出租房多,上夜班的人多,在黑暗中弄不清哪个按钮是灯开关,哪个是门铃.经常半夜里门铃闹,弄得大家不得安宁。为此,笔者利用现有的电子元件,制作了一款白天自动开启、晚上关闭的(市电供电)门铃。该门铃具有铃声响、省电、可靠性高、无误报的特点。
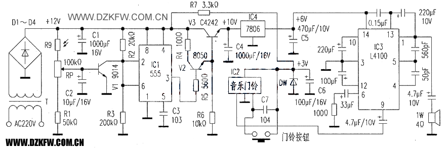
该门铃电路(见附图)由电源电路、开关电路、光控电路、音乐门铃电路及功放电路组成.电源电路由变压器T1、D1-D4、C1等组成。通电后在电容c1两端可获得12V直流电压供时基电路IC1(555)工作。12V电压一路经R7、DW、c6稳压成3V直流供软封装音乐门铃IC2.另一路经用作电源功率开关的V3、三端稳压器lC4(7806)为功放集成电路Ic3(4100)提供稳定的6v电压。
光控电路由时基电路IC1、v1、V2、RG、RP、R1-R5、c2、C3组成.白天RG在光照下呈低阻性,v1导通,时基电路Ic1②、⑥脚低电平,③脚高电平,v2、v3导通,功放IC3有工作电压,按铃有效。夜间则反之,按铃无效。
经测试此电路白天的工作电流20mA左右.夜里小于10mA.闹铃时150mA。电路中时基电路、软封装门铃芯片、三端稳压器、功放集成电路均为常用易购元件。


返回顶部
刷新页面
下到页底