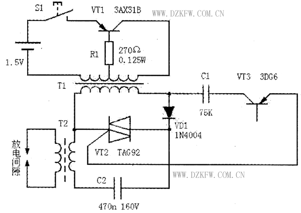
本文介绍一种南通晶体管厂生产的煤气灶点火器电路和维修资料,其电路原理图(见附图)是在检修时根据实物测量绘制出来的。 这种点火器的电路结构非常简单。VT1与R1、T1组成振荡器,、VD1对电容C2充电,电容C2端电压上升,到C1、VT3、VT2支路击穿,VT2导通后对电容C2放电、形成T2高压放电电路,周而复始。供电电源为1节3号电池,按钮开关S1用于控制电源.只要按下s1把电源接通,在放电间隙就会有上万伏的间断性的放电电弧产生。
这种点火器的常见故障是按下按钮开关S1后,在点火头部(放电间隙)无放电电弧,通常有三种原因,一是电池能量不足。二是点火头部脏污。三还要防止洒上水,更不要掉进水池或水盆。四是电子元器件产生故障,最常见的是VT3、VT2、VT1损坏。
TAG92(VT2)是一种小功率双向晶闸管,其电气参数如下表所示。
TAG92的可代换型号很多,如TDA92、TAS92、SC92B、BCR1AM12、SC92D、TXC0310、TCS92、TCD92、MAC94A4、MAC95-4、BCR1AM4、NTE5655等。
3AX31B(VT1)是一种锗材料低频小功率三极管,一般不可用硅管代换,除非改造电路。即使采用锗管,其放大倍数不能太低,穿透电流也不能太大。



返回顶部
刷新页面
下到页底