驱动电机系统是电动汽车三大核心系统之一,是车辆行驶的主要驱动系统,其特性决定了车辆的主要性能指标,直接影响车辆动力性、经济性和用户驾乘感受。
1、驱动电机特点及分类
驱动电机是新能源汽车的动力核心,既要实现驱动车辆行进的任务,同时在汽车刹车或滑行时还要能发电,具有回收能量的功能。由于新能源汽车结构紧凑、速度、续航要求大等特点,驱动电机设计的基本要求包括:宽调速范围、高密度轻量化、高效率、能量回收、高可靠性与安全性、成本能够持续降低。
根据电机的工作原理和结构有多种分类,按电机的驱动电流的类型来划分,主要的电机分类如下图所示。
驱动电机分类
纯电动汽车经常采用的驱动电机有直流电机、异步电机、永磁同步电机和开关磁阻电机四类。电动汽车常用的四种驱动电机性能比较见下表。
常用驱动电机性能比较表
2、驱动电机构造及其工作原理
(1)三相电流同步电机
同步电机可作为发电机为电子用电器提供电能和为蓄电池充电,多用于新能源混合动力车辆。
工作原理:定子的绕组上施加一个三相电流产生相应的旋转磁场,转子的磁极随着该旋转磁场的方向进行相应的转动,转子转动的速度与旋转磁场的转速相同。
三相电流同步电机结构
(2)三相电流异步电机
三相电流异步电机可以作为电动机或发电机使用。
三相异步电机结构
工作原理:转子与定子旋转磁场的磁场感应产生转子磁场,转子使用定子旋转磁场产生的感应电流,通常异步电机也被称为感应式电机。
三相异步电机工作原理
(3)永磁同步电机
永磁同步电机是将永久磁铁取代他励同步电机的转子励磁绕组,将磁铁插入转子内部,形成同步旋转的磁极。
工作原理:启动和运行是由定子绕组、转子鼠笼绕组和永磁体这三者产生的磁场的相互作用而形成。
永磁同步电机结构
(4)开关磁阻电机
开关磁阻电机结构简单,性能优越,可靠性高,覆盖功率范围10W~15MW的各种高低速驱动调速系统。
工作原理:过控制加到电动机绕组中电流脉冲的幅值、宽度及其与转子的相对位置(即导通角、关断角),控制电动机转矩的大小与方向。
开关磁阻电机结构
3、驱动方式分类
新能源纯电动汽车则是利用电机将高压蓄电池存储的电能转换为机械能,再由传动机构传递给车轮,产生推动力,驱动汽车行驶。电机具有体积相对较小,质量也较轻等优点,驱动方式多样化,目前纯电动汽车所采用的驱动方式分为:集中驱动和车轮独立驱动。
(1)集中驱动
集中驱动是指整车使用一个或两个动力源(混动汽车),集中在汽车的合理的位置,通过变速器和减速器(或只通过减速器)降速增扭,最后经差速器将驱动转矩大致平均地分配给左右驱动半轴,可以采用前轮驱动、后轮驱动或四轮驱动的形式。
纯电动汽车的集中驱动系统布置形式目前主要有3种基本典型结构:传统的驱动方式、电机﹣驱动桥组合式驱动方式、电机﹣驱动桥整体式驱动方式。
电机﹣驱动桥组合式驱动布置形式
电机﹣驱动桥整体式驱动布置形式
(2)车轮独立驱动
电动汽车车轮独立驱动系统是利用若干独立控制的电机分别驱动汽车的车轮,车轮之间没有机械传动环节。其电机与车轮之间可以是轴式联接,也可以将电机嵌入车轮成为轮式电机。
车轮独立驱动布置形式目前主要有2种基本典型结构:双联式驱动方式和轮毂电机驱动方式。
双联式驱动系统
轮毂电机驱动系统
4、驱动电机关键技术
驱动电机的关键技术主要包括电机设计与优化、控制算法与系统、传感器技术以及功率电子器件的研发。本文从扁线电机、油冷技术和多合一电驱系统叙述驱动电机发展的关键技术。
(1)扁线电机
扁线电机相比传统圆线电机,裸铜槽满率可提升20%-30%,总铜耗下降了21%,效率提高大约1%。槽满率的提高等同于电机在具有相同体积的条件下,可以输出更高的功率和转矩;或者功率相同的条件下,可以减小电机的外径和体积,进而减小电机的重量,所以扁线绕组电机有着更高的功率密度,可以使永磁电机继续向着更小化的方向发展。
(2)油冷技术
三种常用的电机散热系统:风冷、液冷、蒸发冷却及额外热路增强型散热系统是。
风冷散热系统:凭借成本低、可靠性高和安装方便等优势,在小功率电机散热领域广泛应用。
液冷散热系统:具有较高的散热功率,适用于电机发热量大、热流密度高的散热场合,但是液冷散热系统需要额外的循环液路与密封系统,增加了电机系统的成本和复杂性。
蒸发冷却系统:主要应用于兆瓦级大容量发电机组的散热系统,利用气液相变循环实现对电机的高效冷却。
电机散热系统分类
永磁同步电机的绕组端部发热量大,水冷方式下冷却液无法直接接触绕组,油冷方式下冷却油可直接接触绕组,冷却效率更高,优势更突出。
油冷技术的冷却油可直接与电机发热部件接触,散热效率远高于传统的水冷散热系统,且油介质具有绝缘性好、介电常数高、凝固点低和沸点高等优势。比亚迪DMI的驱动电机采用直喷式转子油冷技术,可提升电机功率密度32%。
扁线电机油冷技术
3、多合一电驱动系统
新能源汽车对续航里程、功率密度、能量利用效率的要求越来越高,电驱动系统向集成化、小型化和轻量化的方向快速发展。
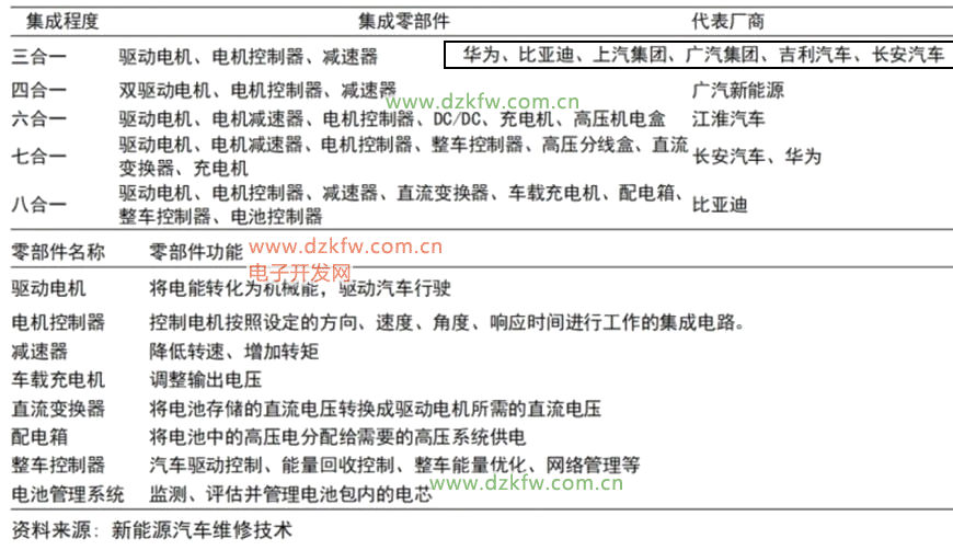
目前已经发布的多合一电驱动系统有三合一、四合一、六合一、七合一甚至八合一,其中最常见的还是三合一电驱动系统。多合一电驱动系统即将电机、减速器、控制器等零部件集成,共享壳体线束等零件,实现集成、降本、轻量。
多合一电驱系统的集成零部件及代表厂家
综上所述,扁线电机的扁铜线之间间隙较大,冷却油易于渗透,促进了直接油冷技术的应用。同时,冷却油拥有良好的绝缘性,可在多场景下复用,加速了整车热管理系统集成化的进程,将推动多合一电驱动系统总成的落地普及。


返回顶部
刷新页面
下到页底