电子开发网

电子开发网电子设计 | 电子开发网Rss 2.0 会员中心 会员注册
搜索: 您现在的位置: 电子开发网 >> 基础入门 >> 音频电路 >> 正文

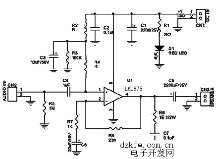
由LM1875构成的20W单电源功放电路

作者:佚名    文章来源:本站原创    点击数:    更新时间:2017-5-21
电路如下图所示,LM1875单电源供电与双电源供电的基本工作原理相同,不同之处在于:单电源供电时,采用R1、R2分压,取1/2VCC作为偏置电压经过R3加到1脚,使输出电压以1/2VCC为基准上下变化,因此可以获得最大的动态范围。

由LM1875构成的20W单电源功放电路 

Tags:由LM1875构成的20W单电源功放电路,LM1875,单电源功放电路  
责任编辑:admin
请文明参与讨论,禁止漫骂攻击,不要恶意评论、违禁词语。 昵称:
1分 2分 3分 4分 5分

还可以输入 200 个字
[ 查看全部 ] 网友评论
关于我们 - 联系我们 - 广告服务 - 友情链接 - 网站地图 - 版权声明 - 在线帮助 - 文章列表
返回顶部
刷新页面
下到页底
晶体管查询