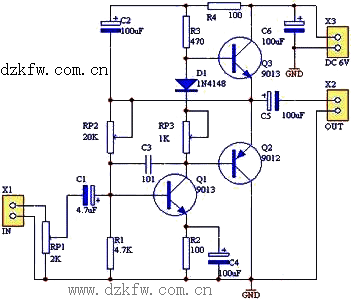
9012、9013 OTL分立元件功放电路图
Q1是激励放大管,它给功率放大输出级以足够的推动信号;R1、RP2是Q1的偏置电阻;R3、D1、RP3串联在Q1集电极电路上,为Q3提供偏置,使其静态时处于微导通状态,以消除交越失真;C3为消振电容,用于消除电路可能产生的自激;Q2、Q3是互补对称推挽功率放大管,组成功率放大输出级;C2、R4组成“自举电路”,R4为限流电阻。
电路调试
接上3-6V直流电源,调节RP2,使Q2、Q3中点电压为1/2电源电压;调节RP3,使功放输出级静态电流为5-8mA;反复调节RP2、RP3使其两个参数均达到上述值。


返回顶部
刷新页面
下到页底