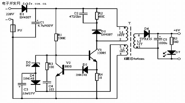
开关电源原理图如图所示。虽然稳压精度不高,但能满足一般要求,且电路简洁,采用常规元件,成本极低,输出允许开路和短路。
市电经D1整流及C1滤波后得到约300V的直流电压加在变压器的①脚(L1的上端),同时此电压经R1给V1加上偏置后后使其微微导通,有电流流过L1,同时反馈线圈L2的上端(变压器的③脚)形成正电压,此电压经C4、R3反馈给V1,使其更导通,乃至饱和,最后随反馈电流的减小,V1迅速退出饱和并截止,如此循环形成振荡,在次级线圈L3上感应出所需的输出电压。L2是反馈线圈,同时也与D4、D3、C3一起组成稳压电路。当线圈L3经D6整流后在C5上的电压升高后,同时也表现为L2经D4整流后在C3负极上的电压更低,当低至约为稳压管D3(9V)的稳压值时D3导通,使V1有基极短路到地,关断V1,最终使输出电压降低。电路中R4、D5、V2组成过流保护电路。当某些原因引起V1的工作电流大太时,R4上产生的电压互感器经D5加至V2基极,V2导通,V1基极电压下降,使V1电流减小。D3的稳压值理论为9V+0.5~0.7V,在实际应用时,若要改变输出电压,只要更换不同稳压值的D3即可,稳压值越小,输出电压越低,反之则越高。
自制时,高频变压器是关键,可参考以下参数制作:选用E形4X4mm高频磁芯,L1用0.15mm漆包线绕160匝;L2用0.15mm漆包线绕10匝;L3用0.39mm漆包线绕12匝。绕制变压器时一定要用薄膜胶带做好层间绝缘,同时在两个E形磁芯之间也垫上一层薄膜胶带,防止磁饱和。连接电路时注意相位关系,否由不起振(图中线圈已有黑点作为标志)。在实际绕制变压器时,与V1相连的L1就绕在骨架的最里层,其下端(变压器的②脚)为起始端,其上端(变压器的①脚)为电源(300V直流)供电端,然后绕制反馈线圈L2和输出线圈L3,这样做的好处是反馈及输出线圈与V1集电极(有较高的脉冲电压)之间的分布电容将大大减小,有助于提高性能。


返回顶部
刷新页面
下到页底