TCA780逆变器PWM控制电路图,TCA780 APPLICATION
关键字:TCA780电路图,NE555,CD4027
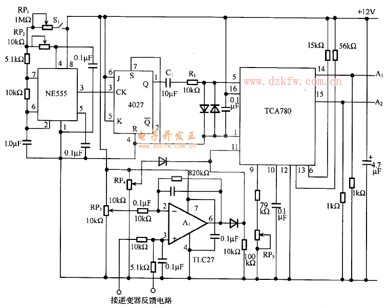
采用TCA780集成芯片简单构成PWM电路。逆变器的反馈电压经误差放大器A1放大后输入到PWM电路中。NE555是产生同步信号的振荡器,振荡频率是输出频率的2倍。输出频率为50 Hz时,振荡频率为100 Hz。开关S1接通时,输出频率为50 Hz;S1关断时为60 Hz。JK触发器4027构成分频电路,使其占空比为50%。电位器RP3是用于调节死区时间,C1为无极性电容。


返回顶部
刷新页面
下到页底