本实验将制做一个简单的被动式红外线防盗报警器。该报警器由红外线发射、接收、蜂鸣器和LED指示灯组成。正常情况下,绿色的LED常烁,表示监控区域正常。一旦监控区域有人闯入,绿色LED熄灭,红色的LED快速闪烁,同时蜂鸣器立即报警。
实验器材
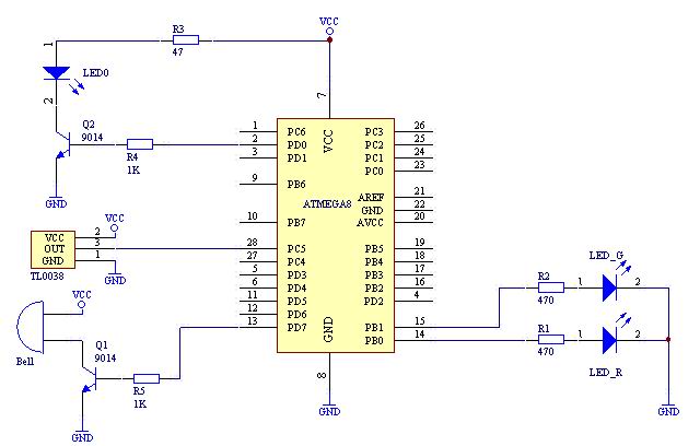
需要准备的器材:Atmega8、红色LED一只、绿色LED一只、万能实验板一块、5V电源、电阻、TTL0038或者其他类似38KHZ的红外接收头、5V长鸣型蜂鸣器。

线路图:

实验电路图及工作原理
该电路工作原理非常简单,Atmega8的PD0端口输出经过调制的38KHZ的方波信号,然后经Q2驱动红外线发射管LED0发出红外线信号。TL0038是集红外线信号接收放大为一体的接收器。其中心接收频率为38KZH,输出为TTL电平,平时输出高电平,当收到码信号后,输出低电平。
BELL为长鸣蜂鸣器,两个引脚分别为正负极,当正负极两端加上5V电压后,蜂鸣器发出响声。注意,该蜂鸣器两脚不能接反,否则蜂鸣器会烧毁。
电路工作后,正常情况下TL0038接收不到红外信号,而输出高电平。当有物体出现在发射管前方时,TTL0038会接收到从物体上反射回来的红外光信号,然后输出低电平通知MCU打开蜂鸣器报警。
程序设计思路
本实验的程序主要要完成三大功能:38KHZ载波信号的产生、红外接收头TL0038输出电平的检测、LED和蜂鸣器的驱动。
本程序使用8位定时计数器T/C0溢出中断使PD0产生38KHZ的方波信号,然后驱动红外线发射管。T/C0计数器是单一向上计数器,其计数值TCNT0一旦计数到0XFF后,T/C0马上产生溢出中断。因此,我们可以通过设置TCNT0的初始值来调整中断产生的频率。每产生一次中断就改变一次PD0的电平状态,从而在PD0口产生38KHZ的方波信号。本实验MCU采用内部8MHZ的RC时钟信号,T/C0的时钟源采用系统时钟8分频,即每计一个数(TCNT0增加1)需要1us的时间。38KZH的时钟周期大约为26us左右,因此,半周期需要计数13次左右,即TCNT0初始值为256-13=243。另外,我们还需要在38KHZ的载波信号上调制上一个码信号,也就是说38KHZ的载波信号不是一直在产生,而是间断的发射。如下图所示:
![]()
同时,程序通过不断地读取
PC5脚的电平值来判断TL0038是否接收到红外信号。一旦连续检测到N次PC5为低电平,则立即打开蜂鸣器和红色的LED。之所以要连续检测N次,主要是防止TL0038上产生杂波信号而误告警。


返回顶部
刷新页面
下到页底