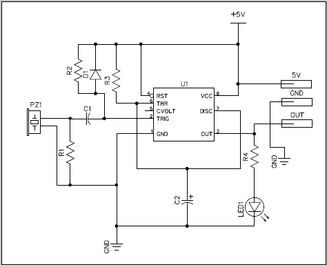
压电触发开关电路,这里描述的是一个单片机兼容冲击传感器开关模块工作在5V的直流电源。整个电路可组装在一个5×7厘米的普通电路板。压电陶瓷元件(Pz1)也可以被安装在PCB上没有任何困难。该模块提供了一个“逻辑”(H)的输出时,传感器(Pz1)检测到一个有效的冲击。默认情况下,这个高信号可用一段近1秒。但是你能改变这个修改的RC时间在CMOS单稳态电路建立在m7555cn恒定的部分的值(U1)。
一个5mm的LED(LED1)是增加的输出状态的有效的视觉指示。想象的乐趣你可以建立一个鼓包,然后摇房子。该电路可以让你把你的Arduino到鼓。迪斯科舞厅灯光闪烁,与低音鼓梆曲调是另一个应用程序的例子!
的冲击传感器开关电路原理图



7555数据表
提出的电路板布局布线图。首先应用薄胶量到标记区域在PCB压塑料垫圈(合适的直径)成胶,放在一边,直到胶水是困难的。其次,应用在洗衣机上的胶点,使压电(与presoldered线)和焊接导线到电路板。决定你想发送你的线在你完成这一步。很难把线之后。现在你可以完成施工的焊接剩余的组件在电路图表示。施工后,轻轻敲打或压电传感器与你的fingertipor小锤测试电路。每一次的压电元件接收到,红色LED灯近一秒。请注意,压电元件很容易被损坏,所以很温和。
零件清单
1:m7555cn(恩智浦)
素D1:1N4148
LED1:5mm/毫米红色
为:27毫米压电陶瓷元件(压电盘)
R1:470万¼;W
R:100K ¼;W
R3:100K ¼;W
R4:1.5K ¼;W
1kpf C1:(102)陶瓷
C2:10uF钽/ 16V
(塑料垫圈压:25毫米外径×内径20毫米×2mm厚)
笔记
这个电路的检测灵敏度是故意在很大程度上降低了。环境振动不会触发电路
m7555cn是IC555 CMOS版本。解耦capacitorat IC的引脚5是不是很需要这个版本
如果你是一个熟练的爱好者,尝试构建电路采用贴片元件。这将减少模块的尺寸和增加电路的稳定性。U1在SO - 8封装零件编号是m7555cd(原型与封装测试)
由于压电传感器可以输出高电压信号,它包括齐纳二极管保护电路的输入的一个很好的实践
几乎不期望从这个电路精确的结果。如果你的应用需要简单的遥感这可能是一个伟大的选择和省钱!


返回顶部
刷新页面
下到页底