NE555手触式定时供水水龙头,NE555 Automatic faucet
关键字:NE555,水龙头电路图
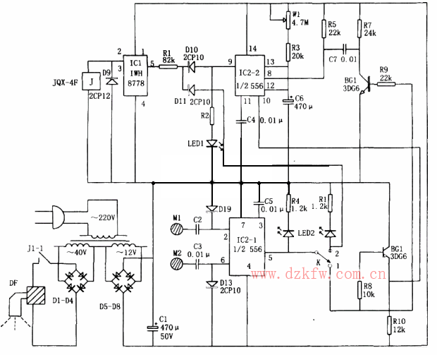
如图所示为手触式定时供水控制阀电路。该控制阀由降压整流电路、双稳态触发电路IC2-1(1/2556)、定时电路IC2-2(1/2556)、继电器控制电路等组成。降压整流电路为IC1(IWH8778)、IC2(556)等提供直流电压VDD=+12V。当触摸金属片M2时,IC22-1和C2、C3、D12、D13组成的双稳态触发电路发生翻转,由⑤脚输出的高电平使BG2截止,BG1导通,且点亮LED2,从而又使单稳定时电路IC2-2翻转,定时时间为td=1.1(R3+Rw1)C6,由IC2-2⑨脚输出的高电平使IC1功率开关管导通,继电器J吸合,J1-1触点闭合,电磁阀DF通电开启、放水。定时时间到,IC1关闭,停止放水。当开关K拨到“2”位时,为人工放水状态,需要关闭时,触摸M2即停止放水。


返回顶部
刷新页面
下到页底