电子开发网

电子开发网电子设计 | 电子开发网Rss 2.0 会员中心 会员注册
搜索: 您现在的位置: 电子开发网 >> 电子开发 >> 常用电子制作 >> 正文

1000米单管振荡调频发射电路

作者:佚名    文章来源:本站原创    点击数:    更新时间:2011-7-17
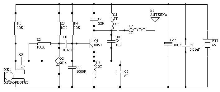
对于一个业余的无线电爱好者来说,得到一个好的调频发射电路,如同拾到珍宝,但是在书中的电路因为其中有许多实际原因,不能得到充足的发射功率,现在我来介绍一个功率满意的电路。
我们先来看电路图:
单管振荡调频发射电路  
电路十分简单,不需调试,只要确保元件接对,没有虚焊,短路就可以正常工作了。其功率约为60mw,所以比较大吃,一般建议用充电电池,不但其可以提供大电流,而且经济,比较理想的选择。但我并不主张用变压器供电,因为其需要很高的滤波电路。
Tags:单管,调频发射电路  
责任编辑:admin
相关文章列表
没有相关文章
请文明参与讨论,禁止漫骂攻击,不要恶意评论、违禁词语。 昵称:
1分 2分 3分 4分 5分

还可以输入 200 个字
[ 查看全部 ] 网友评论
关于我们 - 联系我们 - 广告服务 - 友情链接 - 网站地图 - 版权声明 - 在线帮助 - 文章列表
返回顶部
刷新页面
下到页底
晶体管查询