常见的串联三端稳压集成电路,如LM7800、LM7900、LM3xx系列,效率低,如LM7805输入电源电压10~15V时,它的工作效率仅为30%~50%;如将LM7805用于可调式稳压电源,那么其输入端电压可达35V左右,但工作效率就更低了。另外,LM7800系列TO~220封装的产品,其自身不加散热片的允许功耗仅仅1.5VA,加上理想散热片也只有20VA。开关式稳压电源具有很高的工作效率,一般可达60%~90%或以上,这里给出一款使用常见的LM317制作的开关电源,其电路简单,性能可靠,值得大家一试。
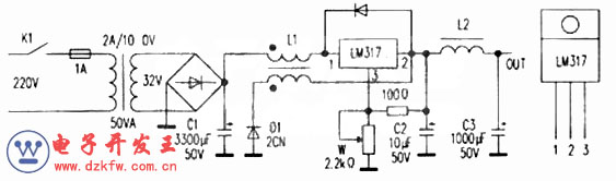
电路的工作原理是,当电路工作开始瞬间,由于LM317尚未建立起工作条件,其输入端电压高于输出端,于是呈现低内阻状态而导通,储能电容C2上电压开始上升,同时,流过电感L1初级线圈的电流在L1中建立磁场,当C2上电压达到设定值时,LM317迅速呈现高内阻而近似断开,这时储存在L1电感中的磁场通过其次级线圈和D1向负荷供电,同时C2中的能量也向外释放,直到LM317输出端电压低于设定值,LM317再次导通。如此循环,LM317便被设置成开关工作状态。该电路安装后几乎无需调试就能工作,经过几例的实际安装.发现该电路有以下特点:1.电路开关频率变化很大,该频率与负载电流大小、输出电压高低、C2容量大小有关系。当C2容量超过47μF时,电路起振困难而变成串联式稳压电源,LM317温升急剧升高。电路振荡频率落人人耳可听范围后,能听到开关变压器发出“唧、唧”或“吱、吱”的叫声。2.电源输出电压不能从1.25V起调,起始电压随电路负载大小在2.5V左右,输出电压随负荷变化不是很稳,在15V以下时高于空载值,15V以上时低于空载值,误差在2V以内,所以它不适用于对稳压精度要求很高的场所。3.按照附图中的元件数据,电路输出在1.2A的情况下,输出电压范围是2.5~2.9V。在5V输出1.2A电流的情况下,LM317温升很低,如使用普通串联电路形式,散热问题将是很难解决的,这正是本文设计的初衷。
LM317制作开关电源LM317 POWER SUPPLY
电路中C1、C3是滤波电容,一般容量越大越好;C2是储能定时电容,该电容小开关频率高,但电压不稳定,电容大易造成停振;L1是开关变压器,可以用25或29英寸电源滤波线圈代用;L2是滤波电感,也可以用前面滤波线圈代用,但要将两个绕组头尾串起来使用;D1是续流二极管,型号为国产2CN类的高速管,不能用一般管代用;D2是保护二极管,W是输出电压调整电位器,尽量采用线性或功率大一点的使用;R是输出取样电阻。变压器可以用输入输出电压相同的代用,只要能满面足使用要求,输出电压和功率小一点也可。


返回顶部
刷新页面
下到页底