2:一个能用的电熨斗。
3:一张不干胶贴纸的光滑底衬纸。
3:一定量的三氯化铁腐蚀液,根据板的大小而定。
补充,有个量程在0~200度的数字温度计的话更好,高档数字万用表附带的也行。
热转印制板所需要的软件:
低版本的PROTEL,比如PROTEL2.5中文版
高版本的PROTEL,比如PROTEL99SE中文版
甚至只是一个WIN自带的画图程序
总之就是要一个能画图的软件即可
热转印制板所需要的步骤:
热转印制板的详细过程
第1步:利用一个能生成图像的软件生成一些图像文件,比如用低版本PROTEL组织SCH,再利用网络表生成相应PCB图(不会PROTEL的话,甚至是WINDOWS的画笔程序也行),以备打印。
第2步:将PCB图打印到热转印纸上(JS所说的热转印纸就是不干胶纸的黄色底衬!)。

第3步:将打印好PCB的转印纸平铺在覆铜板上,准备转印。?

第4步:用电熨斗加温(要很热)将转印纸上黑色塑料粉压在覆铜板上形成高精度的抗腐层。

第5步:电熨斗加温加压成功转印后的效果!若你经常搞,熟练了,很容易成功。

第6步:准备好三氯化铁溶液进行腐蚀..

第7步:效果还不错吧!注意不要腐蚀过度,腐蚀结束,准备焊接..

第8步:清理出焊盘部分,剩下的部分用于阻焊

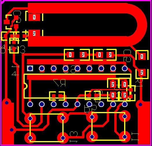
第9步:安装所需预定原件并焊接好。(上面)


第10步:测试5026发射端各工作点的电压波形,以验证其正确性。
检查无误,即可以进行最后和接收端的调试,能正常工作即大功告成了!?
关于热转印纸的来源问题的问与答??
请问哪儿有卖热转印纸?
请仔细看第二步说明:JS所说的热转印纸就是不干胶纸的黄色底衬!具体一些:
可以说是随处可见,你只要去买一些不干胶贴,揭去上面的不干胶贴剩下的黄色底衬就是所谓的热转印纸了!
再说一遍:郑州东明的热转印纸就是不干胶纸黄色底衬,只不过是从不干胶纸厂家订的货。
热转印制板需注意的几点:
1:不要使电熨斗过热或者过凉,最佳温度是140~170之间,在这个温度范围以内,塑料碳粉的转移特性最佳。
2:要等温度低一些以后再将转印纸揭下来,慢慢的揭,发现又没转印好的部分请再盖上,再次加温加压进行热转移。
3:一些实在有问题的部分(比如断线)请用油性碳素笔或者指甲油,油漆什么的进行补救一下不过这种情况不是很多。


返回顶部
刷新页面
下到页底