关键字:NE555,声控灯电路图
声光控制智能开关是一种节能、方便的电子自动开关,它电路简单,组装容易、成功率高。适用于办公楼、学校、住宅、公寓工厂、旅社等场合,真正做到人到灯亮,人走灯灭的效果。
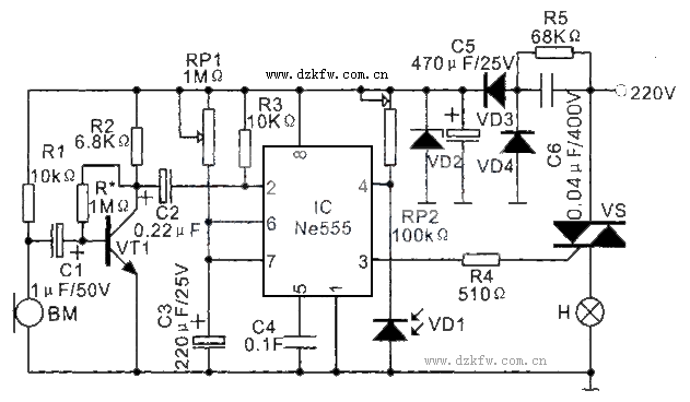
一、电路原理分析
电路如下图,它是以时基电路IC-NE555为核心元件,构成的暂稳态电路。
1.当环境亮度大时,光电二极管VD1受到光线的影响,阻值减小,RP2与VD1分压值较低,IC的4脚电压很低,IC被强制复位,此时即使驻极体传声器BM接收到声音,IC的3脚输出低电平。双向晶闸管VS无触发信号,呈截止断开状态,灯泡H不亮。
2.天黑时,由于光电二极管VD1不受光照影响。因此阻值增大,IC的4脚电压升高,此时当有声响时,驻极体传声器BM将声音信号转换成电信号,VT1放大加至IC的2脚,使IC的3脚输出端由低电平转为高电平,双向晶闸管VS被触发后导通,灯泡H点亮。声音消失后,整个电路仍处于暂稳态过程,当电容C3上的电压充至IC第6脚的阈值电压时,电容C3通过IC的第7脚放电,整个电路又回到初始状态。IC的暂态工作时间长短决定了灯泡亮的延时长短。可由1.1RC进行估算,调整电位器RP2即可改变灯泡H的延时时间,本电路的参数延时可达4~5分钟。
二、元器件的选用
采用废旧声光控灯头或用普通灯头自制特色声光控灯头。
三、电路调试
电路调试时,为安全起见,采用12V直流电源直接供电。而VS和H正常接入220V交流电源。触发端接法不变。导线和接头均要绝缘良好。
调试时,首先引导学生用绝缘薄板挡住光电二极管的光线,然后发出声音,看灯泡是否发光。如果发光,表示电路正常。


返回顶部
刷新页面
下到页底