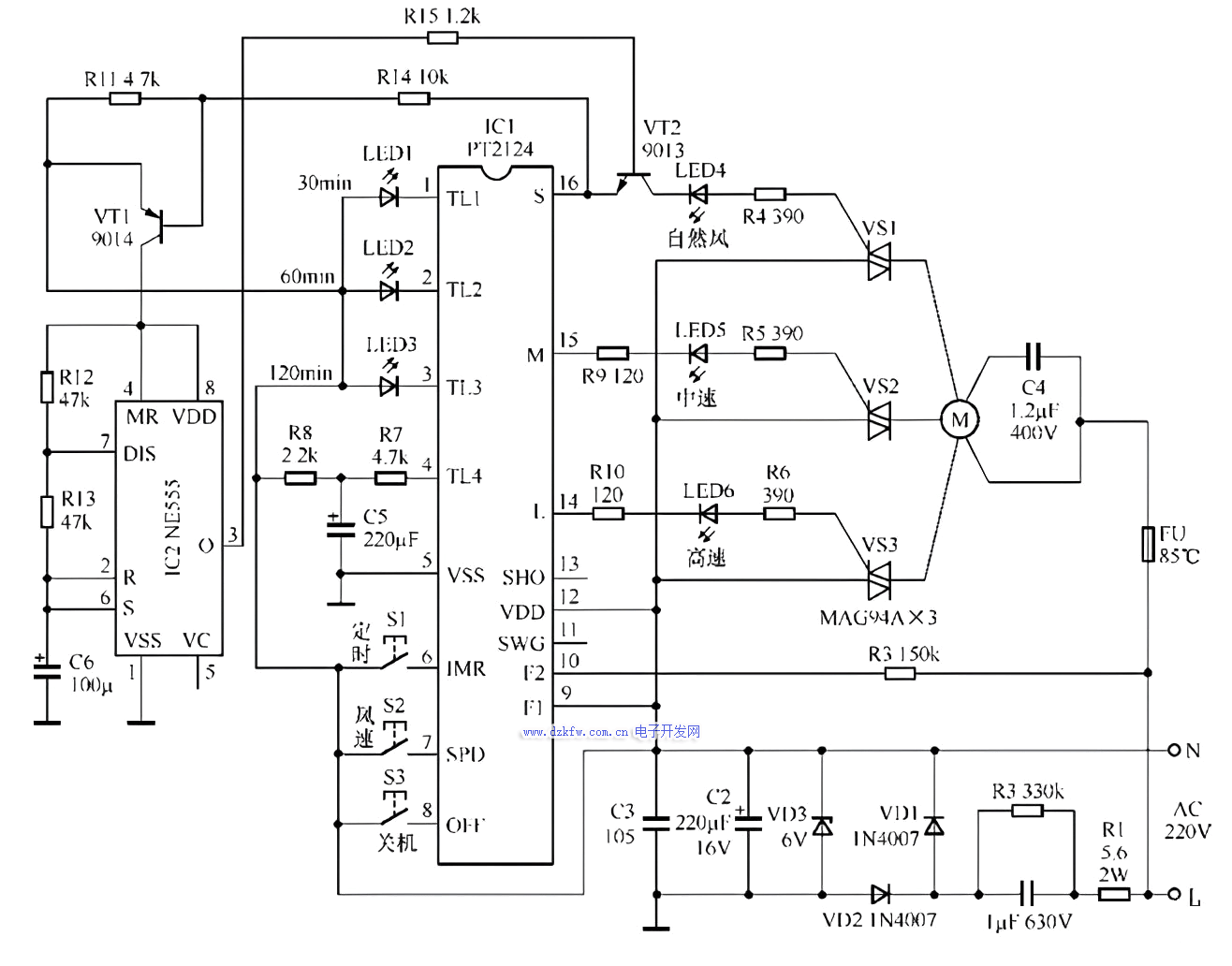
下面以海尔 FTD30-2 型落地式电风扇电路为例,介绍使用万用表检测电脑控制型电风扇电路故障的方法与技巧。该机电路由电源电路、市电过零检测电路、微处理器电路、风速调整电路、模拟自然风电路构成,如下图所示。
1.电源电路
将电源线插入市电插座后,220V 市电电压一路经熔丝管 FU 和双向晶闸管为电机供电;另一路经 R1 限流、C1 降压,利用 VD2 半波整流,C2 滤波,VD3 稳压产生 5V 直流电压。该电压通过 C2、C3 滤波后,为微处理器电路供电。R2 是 C1 的泄放电阻。
2.市电过零检测电路
市电过零检测(同步信号输入)电路由 R3 和微处理器 IC1 构成。市电电压通过 R3 限流,加到 IC1 的⑩脚,IC1 对⑩脚输入的信号检测后,就可以在市电过零处控制双向晶闸管 VS1~VS3 导通,从而避免了它们在导通瞬间可能过流损坏。
3.微处理器电路
微处理器电路由微处理器 IC1(PT2124)为核心构成。
(1)PT2124 的引脚功能微处理器 PT2124 的引脚功能如下表所示。
(2)功能操作电路功能操作电路由操作键 S1、S2、S3 和 IC1 共同构成。当按按键 S2 时,IC1 的⑦脚输入高电平信号,IC1 输出开机信号,使该机进入开机状态。开机后,按 S2 键,可调整风速;按S1 键,使 IC1 的⑥脚输入高电平信号后,可进入定时运行状态,每按压一次 S1 键时,定时时间会递增 30min,最大定时时间为 2h;按 S3 键,使 IC1 的⑧脚输入高电平控制信号后,IC1输出控制信号使该机停止工作。
4.风速调整电路
该机风速调整电路由微处理器 IC1、电机(采用的是电容运行电机)M、运行电容 C4、风速键 S2 和双向晶闸管 VS2、VS3 等构成。在开机状态下,按风速键 S2,使 IC1 的⑦脚输入风速调整信号,IC1 的 、 脚依次输出触发信号,使电机不仅可以运转在高风速、中风速状态,而且还可以工作在自然风状态。同时控制相应的指示灯发光,表明电机旋转的速度。当 IC1 的 、 脚无驱动脉冲输出, 脚输出驱动信号时,双向晶闸管 VS1、VS2 截止,双向晶闸管 VS3 导通,为主电机的高速端子供电,于是电机在 C4 的配合下高速运转。同理,若按风速键 S2 使 IC1 的 、 脚无驱动信号输出, 脚输出驱动信号时,VS1、VS3 截止,VS2 导通,为电机的中速供电抽头供电,于是电机运转在中速上。
5.模拟自然风电路
该机的模拟自然风电路由时基芯片 NE555 和相关元件构成。用户选择模拟自然风时,微处理器 IC1 脚输出低电平控制信号,使 VT1 导通,由它 c极输出的电压不仅加到 IC2 的供电端⑧脚和复位端④脚,而且通过 R12、R13 对 C6 充电。C6 两端电压不足 4V 时,被 IC2 内部触发器处理后使它的③脚输出高电平控制电压。该电压通过 R15 使 VT2 导通,不仅使自然风指示灯 LED4 发光,表明该机工作在模拟自然风状态,而且使晶闸管 VS1 触发导通,为电机的低速供电端子供电,使电机低速运转。7s 后,C6 两端电压达到 4V 后,IC2 的③脚输出低电平控制电压使 VT2 截止,VS1 截止,电机停转。同时,C6 通过 R13 和 IC2 的⑦脚内部电路放电,约 3.5s 后 C6 两端电压降到 2V 时,IC2 的③脚再次输出高电平控制电压,使电机再次运转,重复以上过程,电机时转时停,实现模拟自然风控制。
6.常见故障检修
(1)电机不运转该故障的主要故障原因:
1)电源电路异常,
2)电机或运行电容 C4 异常,
3)开机/风速控制键 S2 异常,
4)微处理器 IC1 异常。
首先,按键开机风速键,电机能否发出“嗡嗡”声,若能,查 C4 和电机;若不能,说明电机或其供电电路异常。此时,用万用表交流电压挡测市电插座有无 AC 220V 左右电压,若没有,检查电源线和电源插座;若电压正常,拆开该机的外壳后,查熔丝管 FU 是否熔断,若熔断,则检查运行电容 C4 和电机;若 FU 正常,说明电源电路或微处理器电路异常。此时,测 C2 两端有无 5V 电压,若有,查操作键和微处理器 IC1;若没有,测 R1 是否开路、C1 是否容量不足。
注意:限流电阻 R1 开路后,必须要检查 VD2、VD3、C1、C2、C3 是否击穿,以免更换后的 R1 再次损坏。
(2)通电后,电机就高速运转该故障的原因:
1)双向晶闸管 VS3 击穿,
2)微处理器 IC1 异常。
首先在路测量 VS3 是否击穿,若击穿更换即可;若 VS3 正常,检查 IC1。
(3)没有模拟自然风功能,其他正常
该故障的主要原因:
1)VT1、VT2 异常,
2)IC2(NE555)异常,
3)R13、C6、LED4、R3 异常,
4)双向晶闸管 VS1 异常。
首先,用万用表电压挡测 VT2 的 b 极有无导通电压,若有,检查 VT2、LED4 和 R4;若没有,测 IC2 的④脚供电是否正常,若不正常,检查 VT1、R15、IC1;若正常,测 IC2 的⑥脚电位是否正常,若不正常,检查 C6、R13、R12;若正常,检查 IC2。


返回顶部
刷新页面
下到页底