热水器脉冲电路图(一)
如图14-23所示是一种常用的燃气热水器脉冲点火电路,其工作原理如下。

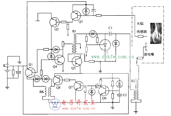
图14-23燃气热水器点火电路
(1)点火脉冲的产生
该电路主要由集成块LM339及其相关元器件组成,电路中的Q4、B1等组成振荡电路。B1所接线圈为正反馈绕组,二次电压整流后,经B2一次侧对C1进行充电,当晶闸管Q9导通时电容C1经B2一次侧放电,B2次级产生高压点火脉冲。
(2)点火脉冲的控制
点火脉冲的控制主要由Q6、Q7、Q8及其外围元器件来完成,产生点火脉冲时,其维持时间的长短由C2决定,C2的容量越大,点火时间越长,反之,则点火维持时间就越短。
热水器脉冲电路图(二)
强排式热水器脉冲点火器电源电路

电路工作原理:220V交流电经变压器T降压、整流桥D整流、C1滤波变为脉冲直流电压,经lC1稳压,为继电器K提供12V的工作电压。只要用户开通自来水阀,水压开关S1接通,继电器K得电吸合使开关S3接通,风机得电工作。
热水器脉冲电路图(三)
由于煤气是易燃、易爆气体,所以对燃气器具中的点火控制器的要求是安全、稳定、可靠。为此电路中有这样一个功能,即打火确认针产生火花,才可打开燃气阀门;否则燃气阀门关闭,这样就保证使用燃气器具的安全性。
图8-25为燃气热水器中的高压打火确认电路原理图。在高压打火时,火花电压可达一万多伏,这个脉冲高电压对电路工作影响极大,为了使电路正常工作,采用光电耦合器VB进行电平隔离,大大增强了电路抗干扰能力。当高压打火针对打火确认针放电时,光电耦合器中的发光二极管发光,耦合器中的光敏三极管导通,经V1、V2、V3放大,驱动强吸电磁阀,将气路打开,燃气碰到火花即燃烧。若高压打火针与打火确认针之间不放电,则光电耦合器不工作,V1等不导通,燃气阀门关闭。

燃气热水器的高压打火确认电路原理图
热水器脉冲电路图(四)
工作原理
1、点火控制电路
该电路由C3、VT8、VT9、VT10等组成。SW是装在水/气联动阀(亦称压差检测器)内的微行程限位电源开关。热水器未工作时,SW(1)、(2)端接通,并使VT9基极为高电平。热水器工作时,打开进(冷)、出(热)水阀后,足够的水压(》0.03MPa)通过水/气联动阀内顶杆使SW(1)、(3)端接通,整机得电工作。与此同时,燃烧室小火(亦称常明火)气源也被接通。SW接通电源后,VT9集电极加正电压而正偏导通(C3正端使基极为高电平),VT10随之导通,通过T1(2)脚为振荡电路供电,开始进行放电点火。如果经过数秒钟(实测约8s左右),仍未点燃小火,则C3经R12、VT9发射结放电,使VT9反偏,于是VT9、VT10相继截止,切断振荡及点火电源。若想重新点火,需关断水(进、出均可)阀,使C3充电后,再重复以上工作过程。如果小火已被点燃,则火焰检测管vT7导通,VT8随之导通,c3经R11和VT8的集电极和发射极放电,使vT9反偏截止,VT10随之截止,停止为振荡点火电路供电,结束点火操作。
2.振荡及高压产生电路
振荡电路由T1、VT11等组成。高压产生电路由VD6及可控硅VS、储能电容C6、保护管VD8、升压变压器T2等元件组成。
VT11与自耦变压器T1构成电感反馈振荡电路。T1(2)~(4)绕组为初级,(2)~(1)绕组为正反馈线圈。在正反馈作用下,VT11反复导通和截止,形成振荡,此期间LFD闪亮,作为振荡指示。在VT11关断期间,T1(2)~(5)绕组逆程感应电压经VD6半波整流,向C6充电,随C6两端电压升高,T1(4)脚与地之间的逆程电压也成正比升高。当C4两端电压升至200V左右时,T1(4)脚输出的电压经电阻R16、R17分压后触发可控硅VS,使之导通,C6上所存储的电能经VS和T2初级(A—C)绕组迅速放电,在T2次级(B—C)绕组形成上万伏脉冲高压,经点火针对机壳放电,引燃小火。R14是LED的限流电阻,VD7、VD8是保护二极管,R18是C6的泄放电阻。
3.火焰检测及电磁阀控制电路
火焰检测由感温探针(热电偶)和开关管VT7等元件组成。电磁阀控制电路由VD4、VD5、VT6、VT5等元件组成。一旦引燃小火,火焰探针便感测到高温,由于火焰离子的导电作用,相当于探针对地接了一只电阻(随感测温度高低而变,约为O.6MΩ~3MΩ),VT7正偏导通。vT7导通后,一方面使VT8导通,VT9、VT10截止,则振荡及高压产生电路停止工作;另一方面由于VD4正偏,使VT6、VT5相继导通,电磁阀‘YV的维持绕组L2中有电流通过,但因电流较小(约5mA左右)无法开启电磁阀。VD3是保护二极管。实际上,在打开出水阀、接通整机电源后,在VT10导通为振荡电路供电的同时,VD5也正偏,使VT6、VT5相继导通。
YV的L2中已有维持电流。只不过点燃小火后,VT7导通并控制VT10截止,振荡电路停止工作,同时又使VD4导通,接替VD5使VT6、VT5导通,保持YV中L2的电流不中断。当出现意外熄火时(如气压不足、风吹、电磁阀故障等),火焰离子电流消失,相当R9开路,VT7、VT6、VT5均截止,YV维持绕组L2失电从而关闭电磁阀,防止热水器燃烧室内聚积燃气引起爆燃,确保人身和设备安全。
4、电磁阀启动控制电路
该电路由VT1~VT4、R1~R5、C1、C2及VD1、VD2等元件组成,其工作过程分以下3个阶段:
(1)在打开出水阀、接通电源开关SW时,由于C1、C2两端电压不能突变,有一个经R2、R3充电的缓变过程,所以VT1、VT3因基极为低电平(《0.7V)而截止。此时,VT4也截止,电磁阀YV的启动绕组L1中无电流。这样,尽管维持绕组L2中有小电流,但电磁阀不会打开,防止点燃小火前,燃烧室内聚积有燃气而引发事故。大约1s后,C1上的充电电压使VT3正偏导通,由于R4上拉作用使VT2也导通,VT4通过VT3、VT2获得偏置电压随之导通,在电磁阀w的L1绕组通过较大的启动电流(实测约600mA),与L2产生的合力使电磁阀YV打开,燃气进入气排,并由小火引燃。
(2)经过2s左右,C2的充电电压使VT1正偏导通,VT2截止,VT4绕组截止,YV的L1绕组失电,L2绕组中的小电流维持电磁阀的导通,热水器进入正常工作状态,启动过程(约2s)结束。
(3)启动结束后,C1、C2分别通过R2、R1和R3放电,为下次启动电磁阀作准备。

热水器脉冲电路图(五)
工作原理该热水器控制电路由点火定时、振荡电源控制、振荡、点火指示、脉冲高压产生、火焰检测、主电磁气阀启动控制及维持等单元电路组成,其组成框图如图所示,电路原理图如图所示。

1.点火时间定时控制电路
该电路主要由IC1-1等组成。合上S2,再打开进、出水阀后,足够的水压(要求》0.03MPa)通过水/气联动阀内滑动顶杆使s1闭合,控制电路得电开始工作。R1、R2分压后为IC1-1同相输入端(3)脚提供1.5V基准参考电压。由于电容C1两端电压不能突变,因此在刚接通电源的一段时间内,IC1-1反相输入端(2)脚电压高于(3)脚电压,比较器(1)脚输出低电平(接近0V),其作用有二:
一是使开关管VT2正偏导通,接通振荡电路电源,同时LED点亮,作点火时间指示(C2是滤波电容);二是使VD5导通,并控制VT4饱和,电磁阀YV的副绕组L2通过4mA~5mA的维持电流。由于此电流过小,并不能开启电磁阀。随着C1两端电压的升高,约10s后,IC1-1(2)脚电压低于(3)脚电压,其(1)脚跳变为高电平(约等于电源电压3v),VT2截止,振荡电路失电停振,点火过程结束,同时LED熄灭。当IC1-1(1)脚输出高电平时,VD5也截止,但此时VT4的导通已由火焰控制电路IC2-1控制,所以L2中的维持电流不会中断。
2.振荡及脉冲高压产生电路
VT3、T1等元件组成电感反馈式振荡电路,偏置电阻R10、R11确定VT3的直流工作点,即振荡强弱,VD2是保护二极管。T1次级(5)-(7)绕组输出的高压经VD8半波整流后,通过触发变压器T2初级为C4充电,同时经限流电阻R12为触发电容C3充电。当C4两端电压约升至200V时,C3两端电压使双向二极管VD3导通,并触发单向可控硅VS导通,c4经VS、T2初级迅速放电,T2次级感应出约12kV的脉冲高压,通过点火针对地(机壳)放电,引燃小火(俗称常明火),完成一次放电点火过程。随后C3、C4又被充电,进行新一轮放电,放电频率由R12、C3的时间常数决定。
3.火焰检测电路
该电路由IC2-1及外围元件组成。
IC2-1接成零电平检测器,其反相输入端(6)脚被R16设置为0V。电源电压先经限流电阻R18后由VD4钳位为0.7V,再由R17、R14、R13分压,为同相输入端(5)脚提供一个很微小的正电压,则(7)脚输出高电平,VD6截止。一旦燃气被点燃,检测针(热电偶)感测到高温,火焰离子电流使IC2-1(5)脚电压变为负电压(约-0.3V),(7)脚输出翻转为低电平,VD6导通,VT4也处于导通状态,保持电磁阀YV的副绕组L2中维持电流不中断。

4.电磁阀启动控制电路
该电路由IC1-2、VT5、VT6等元件组成。IC1-2及其外围元件组成定时器,其外围元件及参数与IC1-1基本一样,只是定时电容C5(10μF)取得小些,使电磁阀YV主启动绕组L1的通电时间为2s左右。驱动管VT5、VT6并联,以增加驱动电流(约400mA~470mA)。接通电源后,L1便通电启动,启动后由VT4为L2提供维持电流。在电磁阀启动过程中,正偏压经R4使VT1导通,将vT2基极电位拉低,保证在此期间振荡和点火不停顿,防止在IC1-1工作失常后燃烧室聚积燃气而引起爆燃。


返回顶部
刷新页面
下到页底