CA1458,CA1558(双运放);CA741C,CA741,LM741(单运放)是高增益运算放大器,用于军事,工业和商业应用.这类单片硅集成电路器件提供输出短路保护和闭锁自由运作。这些类型还具有广泛的共同模式,差模信号范围和低失调电压调零能力与使用适当的电位。10kΩ电位器是用于抵消调零类型CA741C,CA741(见图4 )
类型CA1458,CA1558没有具体的终端抵消调零。每一类运放包括一个差分输入放大器有效驱动增益和发射极跟随互补输出。
技术数据类型与相应的台湾CA品牌同类型。

图1 CA741C,CA741,LM741封装管脚图 图2 CA1458,CA1558 ,LM1458封装引脚功能图
上图为金属罐形封装 下图为DIP塑封
CA741,CA741C,LM741,LM741C芯片引脚和工作说明:
1和5为偏置(调零端),2为正向输入端,3为反向输入端,4接地,6为输出,7接电源,8空脚
CA1458, CA1558, LM1458:芯片引脚和工作说明
1输出端A 2反向输入端A 3正向输入端A 4接地 5正向输入端B 6反向输入端B 7输出端B 8电源+

图3 内部电路图
Absolute Maximum Ratings绝对最大额定值
| 参数 | 项目 | 数值 | 单位 |
| 电源电压 | CA741C, CA1458, LM741C, LM1458 | 36 | V |
| CA741, CA1558, LM741 | 44 | V | |
| Differential Input Voltage差分输入电压 | 30 | V | |
| Input Voltage输入电压种类 | +/- | - | - |
| Maximum Junction Temperature (Plastic Package)最大结温(塑料包装) | - | 150 | ℃ |
| Maximum Junction Temperature (Can Package)最大结温(金属罐封装) | - | 175 | ℃ |
| Temperature Range工作温度范围 | CA741, CA1558, LM741 | -55 - 125 | ℃ |
| CA741C, CA1458, LM741C, LM1458 | 0-70 | ℃ |
Ordering Information订购信息
|
PART NUMBER零件编号 |
TEMP 温度. RANGE (oC) | PACKAGE 封装 | PKG. NO. |
| CA0741E | -55 to 125 | 8 Ld PDIP 单运放 | E8.3 |
| CA0741CE | 0 to 70 | 8 Ld PDIP 单运放 | E8.3 |
| CA1458E | 0 to 70 | 8 Ld PDIP 双运放 | E8.3 |
| CA1558E | -55 to 125 | 8 Ld PDIP 双运放 | E8.3 |
| CA0741T | -55 to 125 | 8 Pin Metal Can 单运放 | T8.C |
| CA0741CT | 0 to 70 | 8 Pin Metal Can 单运放 | T8.C |
| CA1558T | -55 to 125 | 8 Pin Metal Can 双运放 | T8.C |
| LM741N | -55 to 125 | 8 Ld PDIP 单运放 | E8.3 |
| LM741CN | 0 to 70 | 8 Ld PDIP 单运放 | E8.3 |
| LM1458N | 0 to 70 | 8 Ld PDIP 双运放 | E8.3 |
Electrical Specifications Typical Values Intended Only for Design Guidance, VSUPPLY = ±15V 电气规格典型值只用于设计指导, VSUPPLY = ± 15V
| PARAMETER参数 |
SYMBOL 符号 |
TEST CONDITIONS 测试条件 |
TYPICAL VALUE (ALL TYPES)典型值(所有类型) |
UNITS 单位 |
| Input Capacitance 输入电容 | CI | - | 1.4 |
pF |
| Offset Voltage Adjustment Range 失调电压调整范围 | - | - | ±15 |
mV |
| Output Resistance 输出电阻 | RO | - | 75 |
Ω |
| Output Short Circuit Current 输出短路电流 | - | - | 25 |
mA |
| Transient Response Rise Time 瞬态响应上升时间 | tr | 单位增益, VI = 20mV, RL = 2kΩ, CL ≤ 100pF | 0.3 |
μs |
| Overshoot 过冲电压 | O.S. | 5.0 |
% | |
| Slew Rate (Closed Loop) 压摆率(闭环) | SR | RL ≥ 2kΩ | 0.5 |
V/μs |
| Gain Bandwidth Product 带宽增益 | GBWP | RL = 12kΩ | 0.9 |
MHz |
Electrical Specifications For Equipment Design, VSUPPLY = ±15V电气规范设备设计, VSUPPLY = ± 15V
| PARAMETER参数 |
TEST CONDITIONS测试条件 |
TEMP 温度(℃) |
(NOTE 4) CA741, CA1558, LM741 | (NOTE 4) CA741C, CA1458, LM741C, LM1458 |
UNITS 单位 | ||||
| 最小 | 典型 | 最大 | 最小 | 典型 | 最大 | ||||
| Input Offset Voltage 输入失调电压 | RS ≤ 10kΩ | 25 | - | 1 | 5 | - | 2 | 6 |
mV |
| Full | - | 1 | 6 | - | - | 7.5 | mV | ||
| Input Common Mode Voltage Range 输入共模电压范围 | - | 25 | - | - | - | ±12 | ±13 | - | V |
| Full | ±12 | ±13 | - | - | - | - | V | ||
| Common Mode Rejection Ratio 共模抑制比 | RS ≤ 10kΩ | 25 | - | - | - | 70 | 90 | - | dB |
| Full | 70 | 90 | - | - | - | - | dB | ||
| Power Supply Rejection Ratio 电源抑制比 | RS ≤ 10kΩ | 25 | - | - | - | - | 30 | 150 | μV/V |
| Full | - | 30 | 150 | - | - | - | μV/V | ||
| Input Resistance输入阻抗 | - | 25 | 0.3 | 2 | - | 0.3 | 2 | - | MΩ |
Electrical Specifications For Equipment Design, VSUPPLY = ±15V (Continued)电气规范设备设计, VSUPPLY = ± 15V
| PARAMETER 参数 | TEST CONDITIONS测试条件 | TEMP 温度(℃) |
(NOTE 4) CA741, CA1558, LM741 |
(NOTE 4) CA741C, CA1458, LM741C, LM1458 |
UNITS 单位 | ||||
| 最小 | 典型 | 最大 | 最小 | 典型 |
最大 | ||||
| Input Bias Current 输入偏置电流 | - | 25 | - | 80 | 500 | - | 80 | 500 | nA |
| Full | - | - | - | - | - | 800 | nA | ||
| -55 | - | 300 | 1500 | - | - | - | nA | ||
| 125 | - | 30 | 500 | - | - | - | nA | ||
| Input Offset Current输入失调电流 | - | 25 | - | 20 | 200 | - | 20 | 200 | nA |
| Full | - | - | - | - | - | 300 | nA | ||
| -55 | - | 85 | 500 | - | - | - | nA | ||
| 125 | - | 7 | 200 | - | - | - | nA | ||
| Large Signal Voltage Gain 大信号电压增益 | RL ≥ 2kΩ | 25 | 50,000 | 200,000 | - | 20,000 | 200,000 | - | V/V |
| VO = ±10V | Full | 25,000 | - | - | 15,000 | - | - | V/V | |
| Output Voltage Swing输出电压摆幅 | RL ≥10kΩ | 25 | - | - | - | ±12 | ±14 | - | V |
| Full | ±12 | ±14 | - | - | - | - | V | ||
| RL ≥ 2kΩ | 25 | - | - | - | ±10 | ±13 | - | V | |
| Full | ±10 | ±13 | - | ±10 | ±13 | - | V | ||
| Supply Current 电源电流 | - | 25 | - | 1.7 | 2.8 | - | 1.7 | 2.8 | mA |
| -55 | - | 2 | 3.3 | - | - | - | mA | ||
| 125 | - | 1.5 | 2.5 | - | - | - | mA | ||
| Device Power Dissipation消耗功率 | - | 25 | - | 50 | 85 | - | 50 | 85 | mW |
| -55 | - | 60 | 100 | - | - | - | mW | ||
| 125 | - | 45 | 75 | - | - | - | mW | ||
|
图4 CA741C,CA741,LM741失调电压调整电路 图5 瞬态响应测试电路 CA741C,CA741,LM741 应用电路: |
|
图6 12V的电池监视器 图7 低功耗放大器 |
|
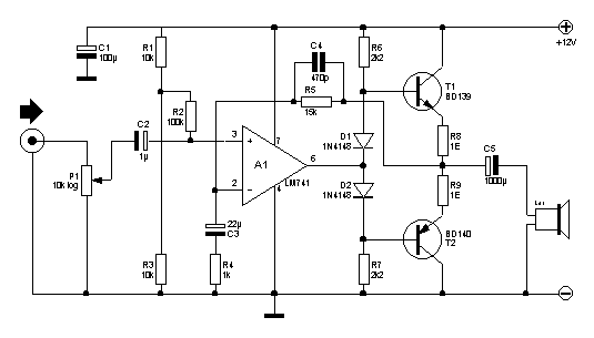
图8 741驱动三极管的5瓦功率放大器 |
|
图9 自动感光电路图 |
|
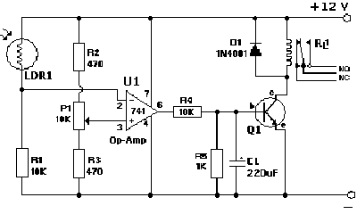
图10 夜间自动感光电路图 |
|
图11 声音探测器 |
|
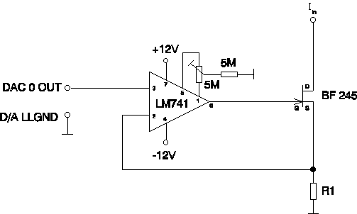
图12 数字/模拟输出接口电路 |
|
图13 自动温控风扇电路 |











返回顶部
刷新页面
下到页底