uA741M,uA741I,uA741C(单运放)是高增益运算放大器,用于军事,工业和商业应用.这类单片硅集成电路器件提供输出短路保护和闭锁自由运作。
这些类型还具有广泛的共同模式,差模信号范围和低失调电压调零能力与使用适当的电位。

uA741M,uA741I,uA741C芯片引脚和工作说明:
1和5为偏置(调零端),2为正向输入端,3为反向输入端,4接地,6为输出,7接电源 8空脚

温度等级

ABSOLUTE MAXIMUM RATINGS最大额定值

ELECTRICAL CHARACTERISTICS VCC = ±15V, Tamb = +25°C (unless otherwise specified) 电气特性
虚拟通道连接= ± 15V , Tamb = 25 ℃ (除非另有说明)



UA741/ LM741应用电路:


图6 12V的电池监视器 图7 低功耗放大器

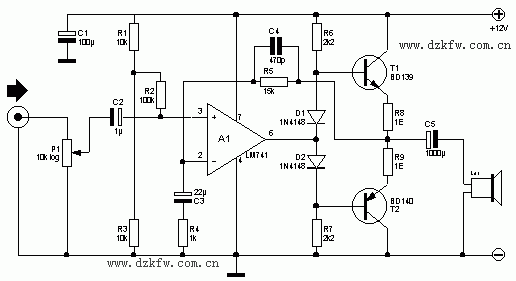
图8 741驱动三极管的5瓦功率放大器

图9 自动感光电路图

图10 夜间自动感光电路图


返回顶部
刷新页面
下到页底