关键字:NE555,应急灯电路图
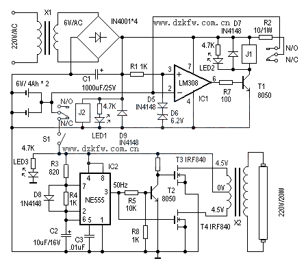
这里介绍一个简单、实用的应急灯的制作。它可以在停电时自动实现切换供电。正常供电时,自动对后备蓄电池充电,并有充电保护功能。其电路见图1。下面介绍其工作原理。
在供电正常时,J2得电吸合,其动触点与“N/O(常开点)”接通,后备蓄电池正端与IC1的反相端相联。IC1(LM308)和D5、D6组成电压比较器,参考电压由D5、D6决定。这里用一个硅二极管(D5)和一个6.2V的稳压二极管(D6)组成6.9V的参考电压,对充电压电压进行监控。当IC1的2脚输入电压(既蓄电池电压)低于6.9V时,IC1的6脚输出高电平,T1导通,J1得电,其动触点与“N/O(常开点)”接通,电源电压通过R2对蓄电池充电,同时LED2点亮为充电指示。改变R2阻值可调整充电电流。随着充电时间增加,IC1的2脚电压逐渐增加,当电压大于参考电压6.9V时,IC1的6脚输出低电平,T1截止,J1失电,断开充电回路,实现自动充电保护功能。
当停电时,J2失去电源,其动触点与“N/C(常闭点)”接通,蓄电池通过S1对应急灯电路供电,实现停电时自动切换功能。S1在这里用来手动切断应急灯电路部分。
由IC2(NE555)、T2、T3、T4、X2等组成应急灯电路。IC2组成50Hz信号发生器,由IC2的3脚输出50Hz信号,经T2反相、放大分别驱动由T3、T4、X2组成的推挽电路,在X2的高压侧感应出220V的交流电,使日光灯管点亮。这里的X2可以直接使用次级为4.5伏、初级为220V的成品电源变压器,功率试日光灯管的功率而定。使用时,注意T3、T4应加散热器。
制作时,X1选用次级为6V/200mA的电源变压器。J1、J2选用线圈电压为6V的继电器。其他器件选择可参考图示,无特殊要求。电路调试很简单,接通主电源电时,J2应该动作,LED1为电源指示。然后测量IC1的3脚电压是否为6.9V左右,之后可用一个外接电源接入IC2脚来调整充电保护电路。当输入电压大于6.9V时,J1应该动作断开。短开S1,用外接电源接入应急灯电路,测量IC2的输出是否50Hz,然后可测量X2输出部分电压是否为220V左右既可。LED3为停电/应急灯工作指示。


返回顶部
刷新页面
下到页底