引言
目前所使用的直流可调电源中,几乎都为旋纽开关调节电压,调节精度不高,而且经常跳变,使用麻烦。利用数控电源,可以达到每步0.1V的精度,输出电压范围0~15V,电流可以达到2A。
系统结构
对选用芯片说明
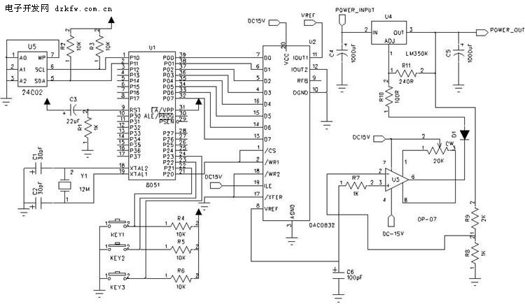
DAC0832是一款常用的数摸转换器,它有两种连接模式,一种是电压输出模式,另外一种是电流输出模式,为了设计的方便,选用电压输出模式,如电路图所示,Iout1和 Iout2之间接一参考电压,VREF输出可控制电压信号。它有三种工作方式:不带缓冲工作方式,单缓冲工作方式,双缓冲工作方式。该电路采用单缓冲模式,由电路图可知,由于/WR2=/XFER=0,DAC寄存处于直通状态。又由于ILE=1,故只要在选中该片(/CS=0)的地址时,写入(/WR= 0)数字量,则该数字信号立即传送到输入寄存器,并直通至DAC寄存器,经过短暂的建立时间,即可以获得相应的模拟电压,一旦写入操作结束,/WR1和 /CS立即变为高电平,则写入的数据被输入寄存器锁存,直到再次写入刷新。
AT24C02是一款常用的可掉电保存数据的ROM,2K比特容量,采用I2C总线操作,关于它的具体操作方法参考相关资料。
图2:主硬件电路图
图3:参考电压电路图
硬件电路设计
采用常用的51芯片作为控制器,P0口和DAC0832的数据口直接相连,DA的/CS和/WR1连接后接P2.0,/WR2和/XEFR接地,让DA工作在单缓冲方式下。 DA的11脚接参考电压,参考电压电路如图2所示,通过调节可调电阻调节LM336的输出电压为5.12V,所以在DAC的8脚输出电压的分辨率为 5.12V/256=0.02V,也就是说DA输入数据端每增加1,电压增加0.02V。
DA的电压输出端接放大器OP07的输入端,放大器的放大倍数为 R8/(R8+R9)=1K/(1K+4K)=5,输出到电压模块LM350的电压分辨率=0.02V×5=0.1V。所以,当MCU输出数据增加1的时候,最终输出电压增加0.1V,当调节电压的时候,可以以每次0.1V的梯度增加或者降低电压。
本电路设计三个按键,KEY1为翻页按键,最近设置的电压大小保存在EEROM里面,比如10个电压,按一下KEY1,电压变为下一个,省去了反复设置电压的麻烦, KEY2为电压+,KEY3为电压+,按一下KEY2,当前电压增加0.1V,按一下KEY3,当前电压减小0.1V。
限于篇幅原因,未画出数码管显示电路,该系统使用3个数码管,可以显示三位数,一个小数位,比如可以显示12.5V,采用动态扫描驱动方式。本主电路的原理是通过MCU控制 DA的输出电压大小,通过放大器放大,给电压模块作为最终输出的参考电压,真正的电压,电流还是由电压模块LM350输出。
为了达到2A的输出电流,LM350必须选用金属外壳封装,并且带稍大面积的散热片。
软件流程
软件系统
软件的设计主要完成三方面的功能:
1.设置电压并且保存,主要是对EEROM的操作。
2.把设置的电压送到DA,主要是对DA的操作。
3.中断显示,把设置的电压显示到LED数码管上。
该数控电压源实现保存最近10电压功能,当打开电源的时候,它显示和输出的必须是上次使用电压大小,所以在EEROM中使用11个地址保存数据,第一个地址保存当前电压编号,大小为1~10。第2个地址~第11个地址连续保存10个电压大小数据。电压编号的大小分别对应到相应地址电压大小。
对软件流程做一下说明:当电源打开的时候,MCU进行复位,寄存器清零。接着电源应该显示和输出上次关机前的电压大小,这时候MCU先读取EEPROM中保存的电压编号,根据电压编号读出对应电压,把该数据送到DA,在转换成BCD码送到显示部分。这时候程序循环检测是否有按键信号,如果KEY1按下,电压编号指向下一个,保存该电压编号,读对应电压,把他送到DA并且显示。如果KEY2按下,当前电压数据加1,相对应输出电压(POWER—OUT引脚)增加0.1V,保存设置电压数据。如果KEY3按下,电压数据减1,输出电压
减少0.1V,保存设置电压数据。
结语
该数控电压源经过时间实际使用说明,具有精度高,使用方便,硬件电路简单等特点。如果要作成产品,还需要增加电流测量和显示部分,对这部分电路请参考相关资料。本文主要对如何控制功率输出电压大小做出个例子,该电路对测量领域,以及马达调速方面都可以扩展使用。
参考文献:
1. 陆坤.奚大顺等《电子设计技术》电子科技大学出版社. 1997.5
2. 马忠梅.籍顺心等 《单片机的C语言应用程序设计》北京航空航天大学出版社 2001.5


返回顶部
刷新页面
下到页底