电子开发网

电子开发网电子设计 | 电子开发网Rss 2.0 会员中心 会员注册
搜索: 您现在的位置: 电子开发网 >> 电子开发 >> 单片机 >> 正文

日历及时钟显示接口电路

作者:佚名    文章来源:本站原创    点击数:    更新时间:2013-3-6

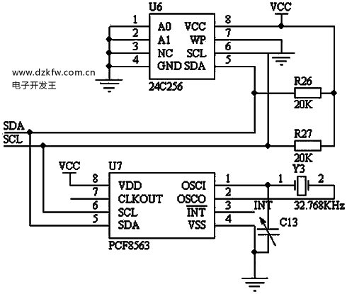
如图所示,由EEPROM24C256和日历时钟芯片PCF8563组成。单片机日历及时钟显示接口电路

24C256是一款低电压、串行接口,容量为256K的存储器,用于存储测量的血压值。PCF8563是PHILIPS公司推出的一款工业级内含I2C总线的具有极低功耗的多功能时钟/日历芯片。用于提供测量血压时的时间和日期,以便于以后进行查询使用。方便于使用者对自己一段时间的血压有个清晰的记忆。实用性强,克服了一些电子血压计的不足。

Tags:日历,时钟显示,接口电路,d单片机  
责任编辑:admin
相关文章列表
没有相关文章
请文明参与讨论,禁止漫骂攻击,不要恶意评论、违禁词语。 昵称:
1分 2分 3分 4分 5分

还可以输入 200 个字
[ 查看全部 ] 网友评论
关于我们 - 联系我们 - 广告服务 - 友情链接 - 网站地图 - 版权声明 - 在线帮助 - 文章列表
返回顶部
刷新页面
下到页底
晶体管查询