电子开发网

电子开发网电子设计 | 电子开发网Rss 2.0 会员中心 会员注册
搜索: 您现在的位置: 电子开发网 >> 电子开发 >> 555电子电路 >> 正文

555振荡器:双音发生器电路图,555 oscillator

作者:佚名    文章来源:本站原创    点击数:    更新时间:2017-12-13

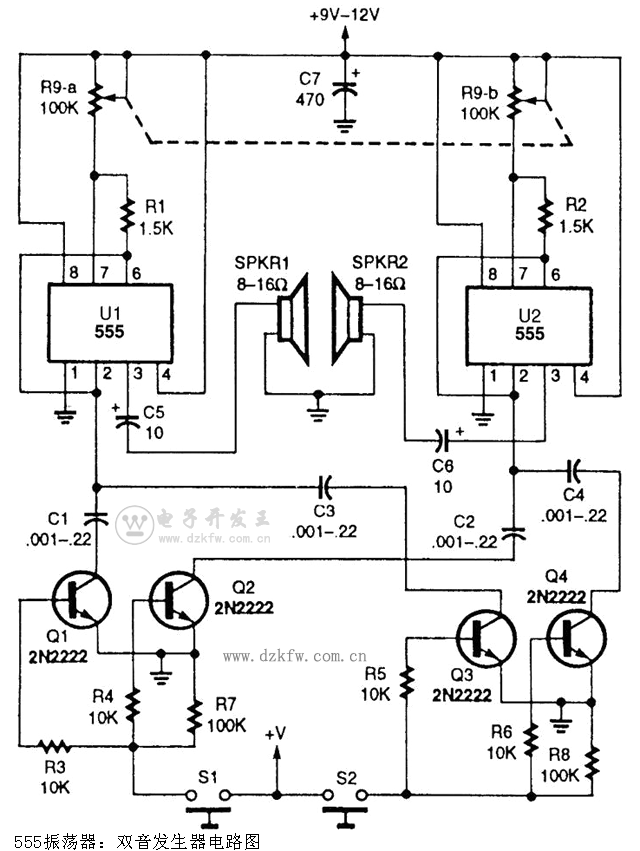
两个555振荡器或定时器都可以配置成音频振荡器,分别用于单独的扬声器。一个双100kQ电位计用于同时调谐这两个振荡器。振荡器的频率范围受一个平行晶体管开关控制,这个开关为振荡器选择定时电容。虽然这个电路只给出了两个范围的开关电路,实际上,只要复制一下这个平行晶体管开关电路,就能添加许多开关电路。

555 oscillator: dual tone generator circuit 555振荡器:双音发生器电路图
555振荡器:双音发生器电路图 

Tags:NE555,555振荡器,双音发生器  
责任编辑:admin
请文明参与讨论,禁止漫骂攻击,不要恶意评论、违禁词语。 昵称:
1分 2分 3分 4分 5分

还可以输入 200 个字
[ 查看全部 ] 网友评论
推荐文章
  • 此栏目下没有推荐文章
最新推荐
热门文章
  • 此栏目下没有热点文章
关于我们 - 联系我们 - 广告服务 - 友情链接 - 网站地图 - 版权声明 - 在线帮助 - 文章列表
返回顶部
刷新页面
下到页底
晶体管查询