数字电压表
基于51单片机的数字电压表设计
简介
1、数字电压表简称DVM,数字电压表基本原理是将输入的模拟电压信号转化为数字信号,再进行输出显示。而A/D转换器的作用是将连续变化的模拟信号量转化为离散的数字信号,器基本结构是由采样保持,量化,编码等几部分组成。因此AD转换是此次设计的核心元件。输入的模拟量经过AD转换器转换,再由驱动器驱动显示器输出,便得到测量的数字电压。
2、基本功能要求:
1.可以选择测量测量1路0-5V的1路输入电压值;
2.可轮流显示或单路选择显示(可选);
3.测量显示最小分辨率为0.01V;测量误差约为0.02V;
数码管显示
数码管是一种半导体发光器件,其基本单元是发光二极管。数码管按段数分为七段数码管和八段数码管,八段数码管比七段数码管多一个发光二极管单元(多一个小数点显示);按能显示多少个“8”可分为1位、2位、4位等等数码管:按发光二极管单元连接方式分为共阳极数码管和共阴极数码管。
共阳数码管是指将所有发光二极管的阳极接到一起形成公共阳极(COM)的数码管,共阳数码管在应用时应将公共极COM接到+5V,当某一字段发光二极管的阴极为低电平时,相应字段就点亮,当某一字段的阴极为高电平时,相应字段就不亮。
共阴数码管是指将所有发光二极管的阴极接到一起形成公共阴极(COM)的数码管,共阴数码管在应用时应将公共极COM接到地线GND上,当某一字段发光二极管的阳极为高电平时,相应字段就点亮,当某一字段的阳极为低电平时,相应字段就不亮。
单片机最小系统
当在89C5x单片机的RST引脚引入高电平并保持2个机器周期时,单片机内部就执行复位操作,按键手动复位有电平方式和脉冲方式两种。其中电平复位是通过RST端经过电阻与电源VCC接通而实现的。
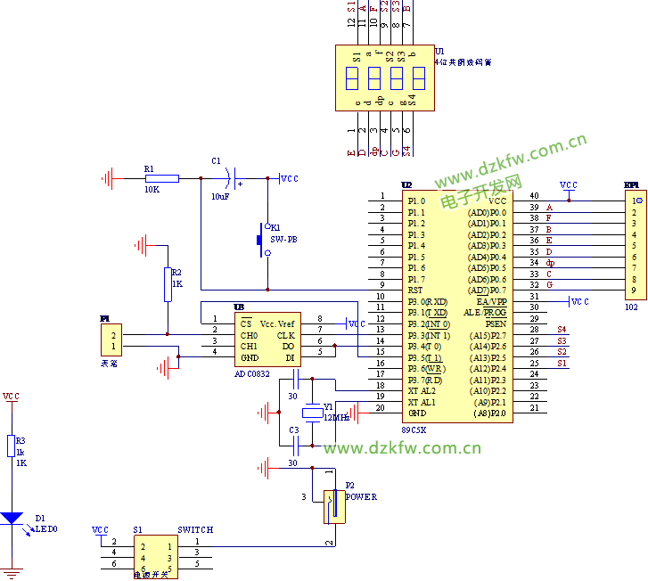
硬件电路设计
供电电路和参考电压
由于此次系统的芯片工作电压为+5v,所以可以直接用USB供电。
Proteus仿真图
代码
#include <reg51.h>
#include <intrins.h>
/*********************************端口定义**********************************/
sbit CS = P3^5;
sbit Clk = P3^3;
sbit DATI = P3^4;
sbit DATO = P3^4;
sbit DIAN = P0^5; //小数点
/*******************************定义全局变量********************************/
unsigned char dat = 0x00; //AD值
unsigned char count = 0x00; //定时器计数
unsigned char CH; //通道变量
unsigned char dis[4]; //显示数值
unsigned int sum=0;
/*******************************共阴LED段码表*******************************/
unsigned char code tab[]={
0x5F,0x44,0x9D,0xD5,0xC6,0xD3,0xDB,0x47,0xDF,0xD7};
char code tablewe[]={
0xfd,0xfb,0xf7,0xef,0xdf,0xfe };
/****************************************************************************
函数功能:AD转换子程序
入口参数:CH
出口参数:dat
****************************************************************************/
unsigned char adc0832(unsigned char CH)
{
unsigned char i,test,adval;
adval = 0x00;
test = 0x00;
Clk = 0; //初始化
DATI = 1;
_nop_();
CS = 0;
_nop_();
Clk = 1;
_nop_();
if ( CH == 0x00 ) //通道选择
{
Clk = 0;
DATI = 1; //通道0的第一位
_nop_();
Clk = 1;
_nop_();
Clk = 0;
DATI = 0; //通道0的第二位
_nop_();
Clk = 1;
_nop_();
}
else
{
Clk = 0;
DATI = 1; //通道1的第一位
_nop_();
Clk = 1;
_nop_();
Clk = 0;
DATI = 1; //通道1的第二位
_nop_();
Clk = 1;
_nop_();
}
Clk = 0;
DATI = 1;
for( i = 0;i < 8;i++ ) //读取前8位的值
{
_nop_();
adval <<= 1;
Clk = 1;
_nop_();
Clk = 0;
if (DATO)
adval |= 0x01;
else
adval |= 0x00;
}
for (i = 0; i < 8; i++) //读取后8位的值
{
test >>= 1;
if (DATO)
test |= 0x80;
else
test |= 0x00;
_nop_();
Clk = 1;
_nop_();
Clk = 0;
}
if (adval == test) //比较前8位与后8位的值,如果不相同舍去。若一直出现显示为零,请将该行去掉
dat = test;
nop_();
CS = 1; //释放ADC0832
DATO = 1;
Clk = 1;
return dat;
}
/****************************************************************************
函数功能:延时子程序
入口参数:
出口参数:
****************************************************************************/
void delay(void)
{
int k;
for(k=10;k<500;k++);
}
/****************************************************************************
函数功能:将0-255级换算成0.00-5.00的电压数值
入口参数:i
出口参数:
****************************************************************************/
void convdata(unsigned int i)
{
i=i*1.96; //i*5/255*100
dis[0] = i/100; //个位
dis[1] = i%100/10; //小数点后第一位
dis[2] = i%100%10; //小数点后第二位
// dis[3] = i%1000%100%10;
}
/****************************************************************************
函数功能:数码管显示子程序
入口参数:
出口参数:
****************************************************************************/
void display(void)
{
P0=tab[dis[0]]; //显示个位和小数点11011111
DIAN=1;
P2=0xdf; //11011111
delay();
P2=0xff;
P0=tab[dis[1]]; //显示小数点后第一位
P2=0xbf; //10111111
delay();
P2=0xff;
P0=tab[dis[2]]; //显示小数点后第二位
P2=0x7f; //01111111
delay();
P2=0xff;
}
/****************************************************************************
函数功能:主程序
入口参数:
出口参数:
****************************************************************************/
void main(void)
{
unsigned char m;
CH = 0x00; //在这里选择通道 0x00或0x01
while(1) //主循环
{
for(m=0;m<50;m++)
{
dat = adc0832(CH);
sum=sum+dat;
display(); //显示数值
}
dat=sum/50;
sum=0;
convdata(dat); //数据转换
display(); //显示数值
}
}


返回顶部
刷新页面
下到页底