直流电机无级调速电路直流电机无级调速电路
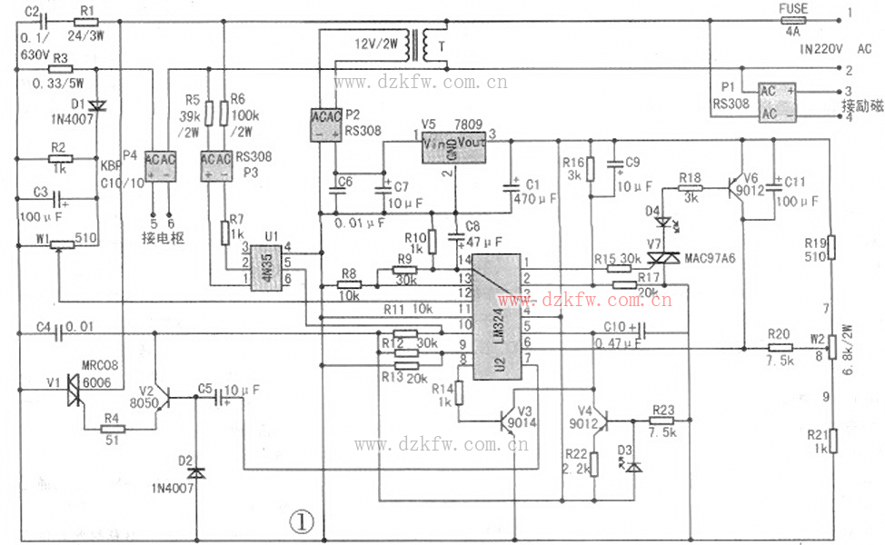
这块电路板电路简单,成本不高,制作容易,电路作简单分析: 22OV 交流电经变压器 T 降压, P2 整流, V5 稳压得到 9V 直流电压,为四运放集成芯片 LM324 提供工作电源。 P1 整流输出是提供直流电机励磁电源。 P4 整流由可控硅控制得到 O 一 200V 的直流,接电机电枢,实现电机无级调速。 R1 , C2 是阻容元件,保护 Vl 可控硅。 R3 是串在电枢电路中作电流取样,当电机过载时, R3 上电压增大,经 D1 整流, C3 稳压, W1 调节后进入 LM324 的 12 脚,与 13 脚比较从 14 脚输出到 1 脚,触发 V7 可控硅, D4 LED 红色发光管亮, 6 脚电压拉高使 V1 可控硅不能触发,保护电机。电机过载电流大小由 W1 调节。市电过零检测,移相控制是由 R5 、 R6 降压, P3 整流,经 4N35 隔离得到一个脉动直流进入 14 脚,从 8 脚到 5 脚输出是脉冲波,调节 W2 电位器即调节 6 脚的电压大小,可以改变脉冲的宽度,脉冲的中心与交流电过零时刻重合,使得双向可控硅很好地过零导通, D4 是过载指示, D3 是工作指示, W2 是电机速度无级调节电位器。电路制作好.后只要元件合格,不用调整就可使用。我从 1OOW 一 1000W 电机都试过,运行可靠,调节方便,性能优良。
原理图:
印刷电路板图:


返回顶部
刷新页面
下到页底