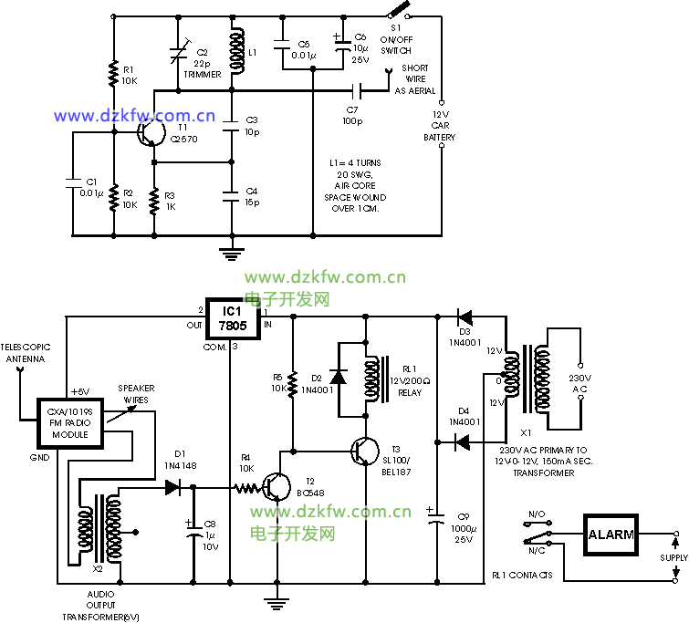
这种 FM 无线电控制的防盗警报可用于任何具有 6 至 12 伏直流电源系统的车辆。迷你 VHF、FM 发射器在夜间停放在停车场或停车场时安装在车辆中。
带有 CXA1019 的接收器单元,一个单一的基于 IC 的 FM 收音机模块,在市场上以合理的价格免费提供,被保留在里面。接收器调谐到发射器的频率。当发射器打开并且 FM 收音机接收器正在接收信号时,接收器输出端没有嘶嘶声。因此晶体管 T2 (BC548) 不导通。
这导致继电器驱动晶体管 T3 通过 10k 电阻器 R5 获得其正向基极偏置,并且继电器通电。当入侵者试图驾驶汽车并将其带离汽车门廊几米远时,汽车(发射器)和警报器(接收器)之间的无线电链路就会断开。因此,FM 收音机模块会产生嘶嘶声。嘶嘶声交流信号通过音频变压器耦合到继电器开关电路。这些交流信号由二极管 D1 和电容器 C8 整流和滤波,由此产生的正直流电压为晶体管 T2 提供正向偏置。因此,晶体管 T2 导通,并将继电器驱动晶体管 T3 的基极拉至地电平。继电器因此被停用,并且通过继电器的 N/C 触点连接的警报被打开。如果,偶然,入侵者发现无线警报并断开发射器与电池的连接,但远程警报仍保持激活状态,因为在没有信号的情况下,接收器继续在其输出端产生嘶嘶声。所以防盗报警器是万无一失的,可靠性高。


返回顶部
刷新页面
下到页底